EasyManua.ls Logo

Bosch HP270-2 - Heat Pump Diagram and Operation Modes; Operation Modes Conditions Table

Bosch HP270-2
56 pages
Print Icon
To Next Page IconTo Next Page
To Next Page IconTo Next Page
To Previous Page IconTo Previous Page
To Previous Page IconTo Previous Page
Loading...
Page 7 from 56 6-720-821-364 SM HP270 250 - 200 2016/12 en
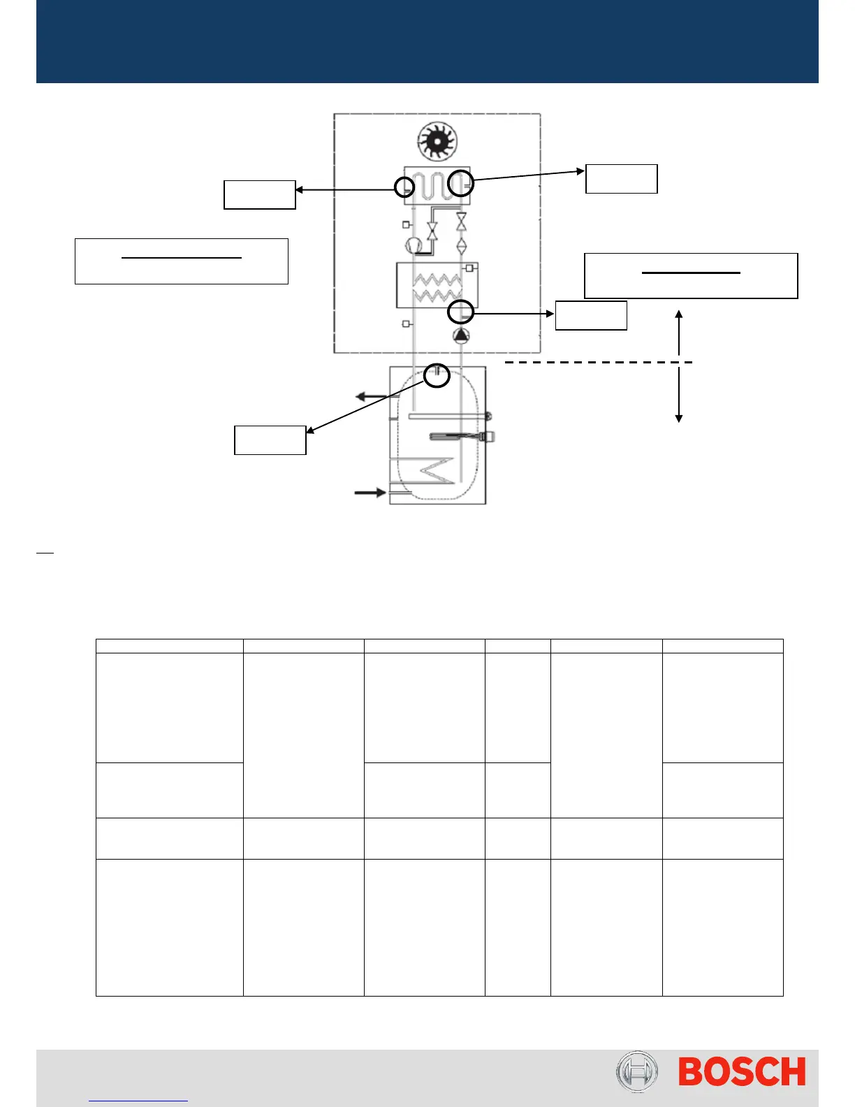
Pict.3 Heat Pump Diagram (Model HP270-2: -10ºC / +35ºC)
Operation Modes
Applicable to HP-2 with software version:
HPAF0501 / 0502 / 0503 (-10ºC / + 35ºC models)
HPAF0701 / 0702 / 0703 (+5ºC / +35ºC models)
Operation Mode
Evaporator
Compressor
Solenoid
Pump
E-Heater
Combi Mode
Conditions (Man / Aut)
ON if compressor is
ON
Note: If Duct On
starts 2 min before
compressor and if
Duct Off starts 1
min before
compressor in order
to update air
temperature value
ON if -10ºC < T
air
<
+35ºC
and T
bot
< 55ºC
and T
top
< 60ºC
OFF
ON if compressor
is ON or
1 min ON
everyday if
compressor is
OFF
ON if compressor
cannot work due air
temperature
conditions
(T
air
< -10ºC or T
air
>
35ºC)
or Tbot > 55ºC or T
top > 60ºC
Heat Pump Mode
Conditions (Man / Aut)
ON if -10ºC < T
air
<
+35ºC
and T
bot
< 60ºC
OFF
OFF
Electric Heater Mode
Conditions (Man / Aut)
OFF
OFF
OFF
1 min ON every
hour
ON
Full Mode Conditions
ON if compressor is
ON:
Note: If Duct On
starts 2 min before
compressor and if
Duct Off starts 1
min before
compressor in order
to update air
temperature value
ON if -10ºC < T
air
<
+35ºC
and T
bot
< 55ºC
and T
top
< 60ºC
OFF
ON if compressor
is ON or
1 min ON every
hour if E-heater
ON when
compressor is
OFF
ON
Table 2 Operation Modes Conditions
T
top
T
bottom
T
air
T
fins
Start Up Condition:
T
top
< (T
set
3ºC)
Stop Condition:
T
top
≥ T
set
module
tank

Table of Contents

Related product manuals