EasyManua.ls Logo

Bunn ULTRA - Clean Filter Warning Message; Clean Due Today Message

Bunn ULTRA
44 pages
Print Icon
To Next Page IconTo Next Page
To Next Page IconTo Next Page
To Previous Page IconTo Previous Page
To Previous Page IconTo Previous Page
Loading...
Ultra Training Manual
34
Clean Due Today Message
The messages come from the activation of the “Days To Clean” menu. It can be set up as a clean message only or
set as a clean lockout. To reset the Clean Due Today message or lockout, two functions must be performed. Either
power off the dispenser using the I/O (ON/OFF) switch and allow the barrels or cooling drums to warm over 50°F.
Scroll to the Cleaning Guide and perform the cleaning service. The barrels will warm to over 50°F when cleaned with
warm water and the message will disappear.
CLEAN Due Now
Clean Due Toda
y
30 or 25: The left or right number represented is a real time operation number (torque) related to the Thickness set-
ting multiplied by three.
Note: No load (product) on the auger shaft torsion spring during rotation will start from thickness setting multiplied by
three and countdown to zero. If zero is not achieved and a number is represented, this is an indication of a worn tor-
sion spring in the auger shaft.
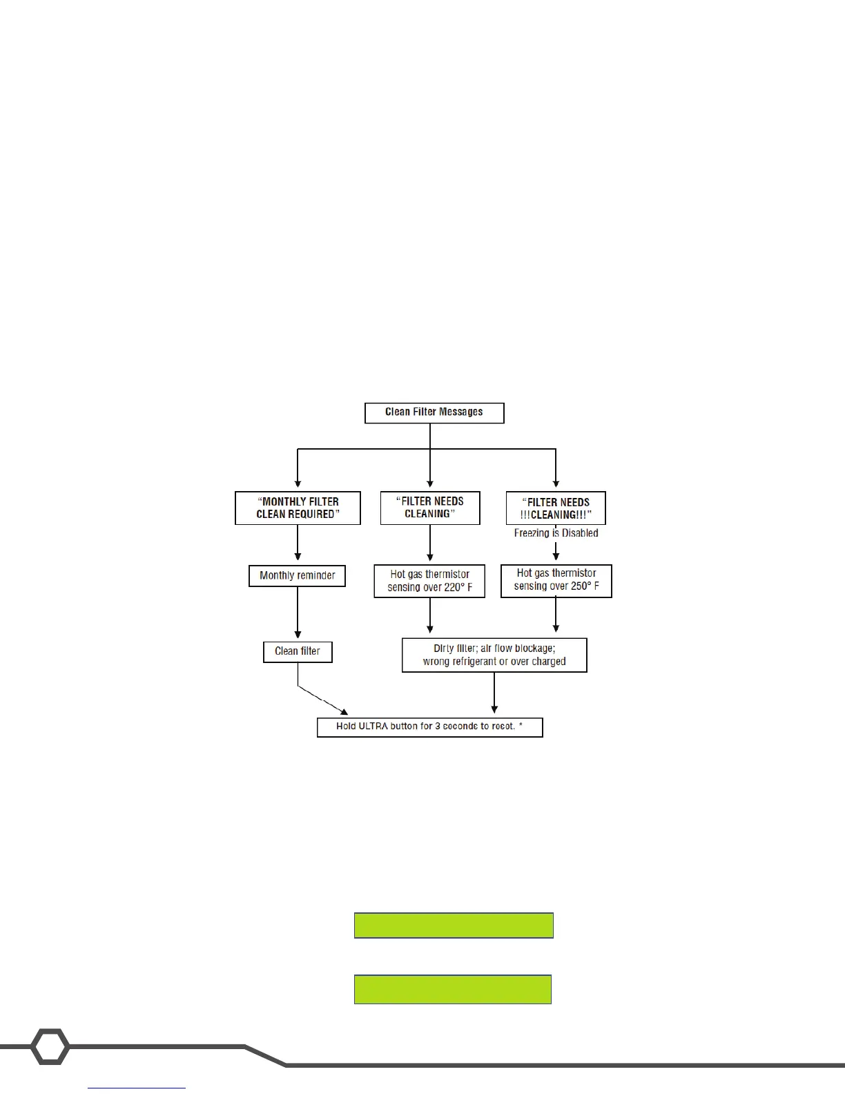
161° h: The temperature value on the screen can be used to see the possibility of a dirty lter or placement of dis-
penser in a high ambient environment. High temperature reading can prompt messages when temperature reaches
220° or higher.
Note: Temperature is monitored from the temperature sensor clamped onto the refrigeration high side line.
Warning Messages
Clean Filter Message
A monthly counter will automatically show the warning message to clean the condenser lter. If the lter is not
cleaned and the machine detects a rise in temperature, the message will escalate to the next level of cleaning the
lter and eventually will disable the machine from freezing (ice).

Related product manuals