EasyManua.ls Logo

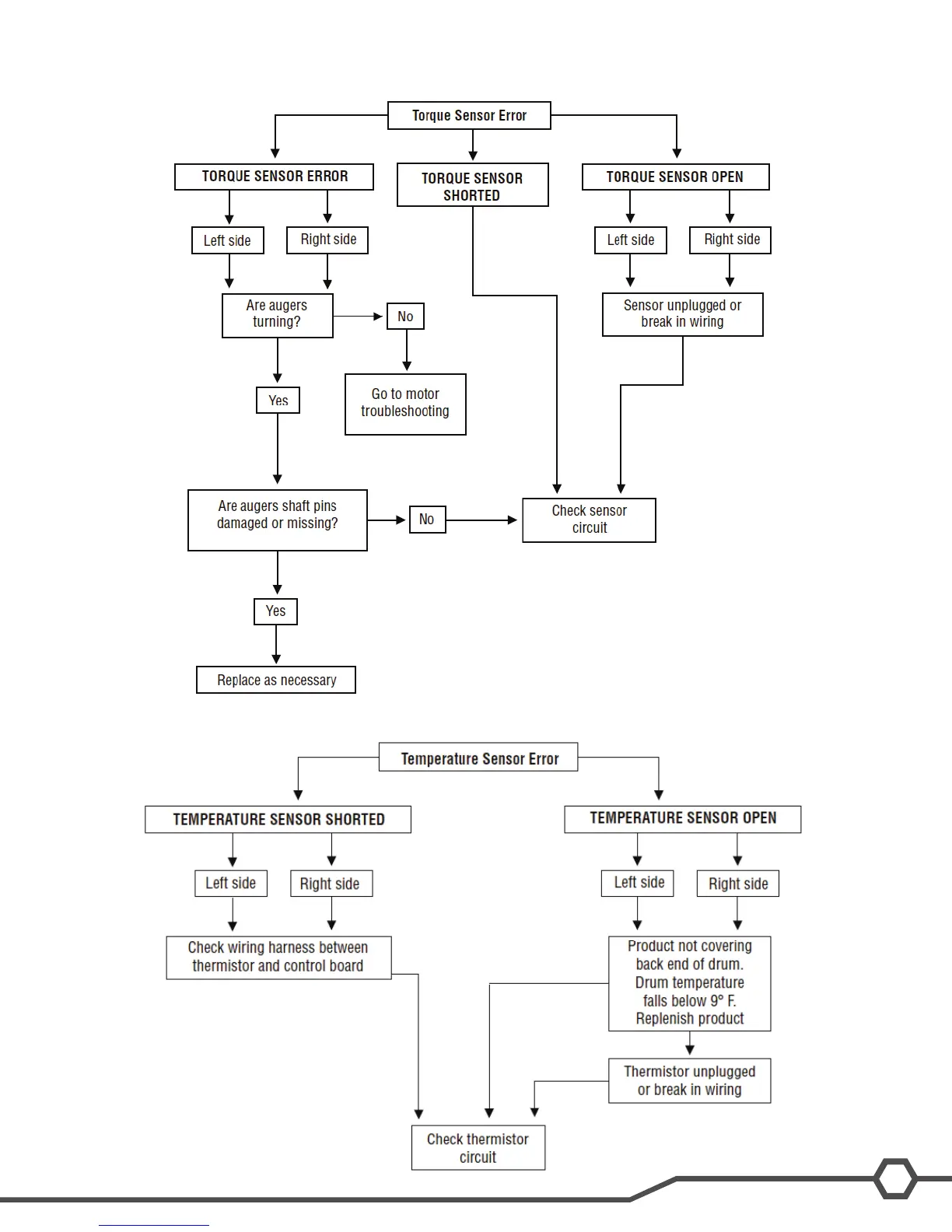
Bunn ULTRA - Torque Sensor Error; Temperature Sensor Error

Bunn ULTRA
44 pages
Print Icon
To Next Page IconTo Next Page
To Next Page IconTo Next Page
To Previous Page IconTo Previous Page
To Previous Page IconTo Previous Page
Loading...
Bunn-O-Matic Corporation
35
Error Messages

Related product manuals