EasyManua.ls Logo

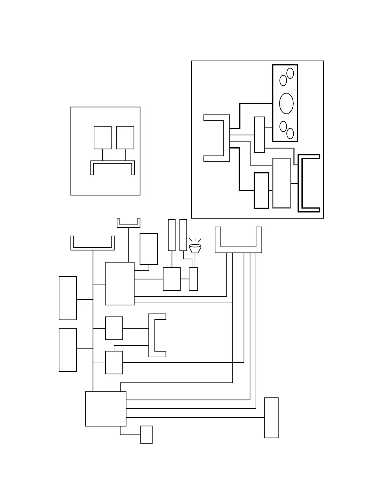
Casio Cassiopeia E-200 - 10. WIRING DIAGRAM

Casio Cassiopeia E-200
50 pages
Print Icon
To Next Page IconTo Next Page
To Next Page IconTo Next Page
To Previous Page IconTo Previous Page
To Previous Page IconTo Previous Page
Loading...
— 33 —
10. WIRING DIAGRAM
60 Pins B2B Connector
32 Pin Connector
BUS Switch
Buttons
BUS Switch
Buffer for RS232C
Input Signal
Intel
SIR
SA-1110
CPLD
Xceiver
CF Type II
MediaQ 1132
LCD Panel
Audio
Codec
Microphone
Ear Phone
Amplifier
USB Host
USB Client
Serial Signal
RS232C
Buttons
12S
SPI
Parallel to Serial
MAIN BOARD
SDRAM BOARD
BUTTON BOARD
8Mx16 Intel Page
Mode Strata
Flash
8Mx16 Intel Page
Mode Strata
Flash
8M X 16
SDRAM
8M X 16
SDRAM
80 Pin SDRAM Board Connector
80 Pin Connector
60 Pin
B2B Connector
SD
StrongARM
Touch Screen
Controller

Other manuals for Casio Cassiopeia E-200

Related product manuals