EasyManua.ls Logo

Cetron TMF Series - No Working of Compressor; Inside Frosting, No Defrosting

Cetron TMF Series
92 pages
Print Icon
To Next Page IconTo Next Page
To Next Page IconTo Next Page
To Previous Page IconTo Previous Page
To Previous Page IconTo Previous Page
Loading...
Service Manual_2017-V1
36
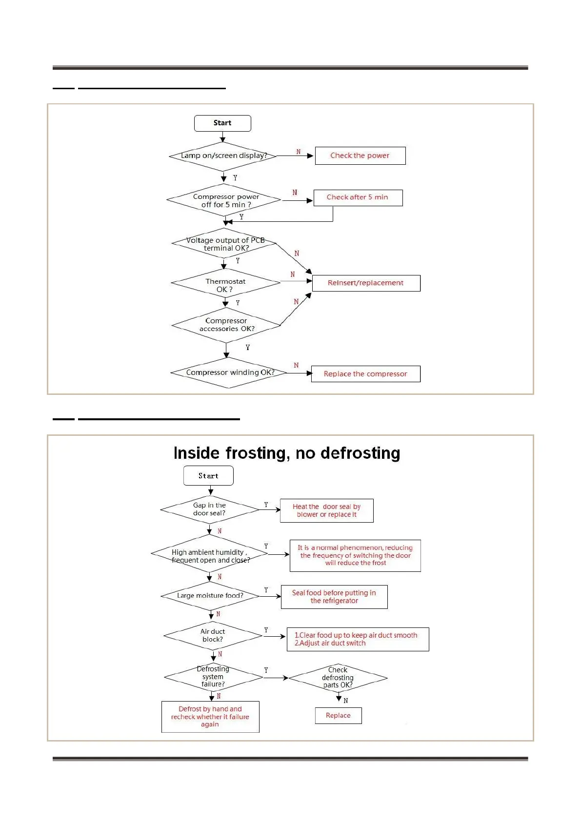
11.2
No working of compressor
11.3
Inside frosting, no defrosting

Table of Contents