EasyManua.ls Logo

Cetron TMF Series - Light is Not On; Air Duct Not Operated (Electronically)

Cetron TMF Series
92 pages
Print Icon
To Next Page IconTo Next Page
To Next Page IconTo Next Page
To Previous Page IconTo Previous Page
To Previous Page IconTo Previous Page
Loading...
Service Manual_2017-V1
38
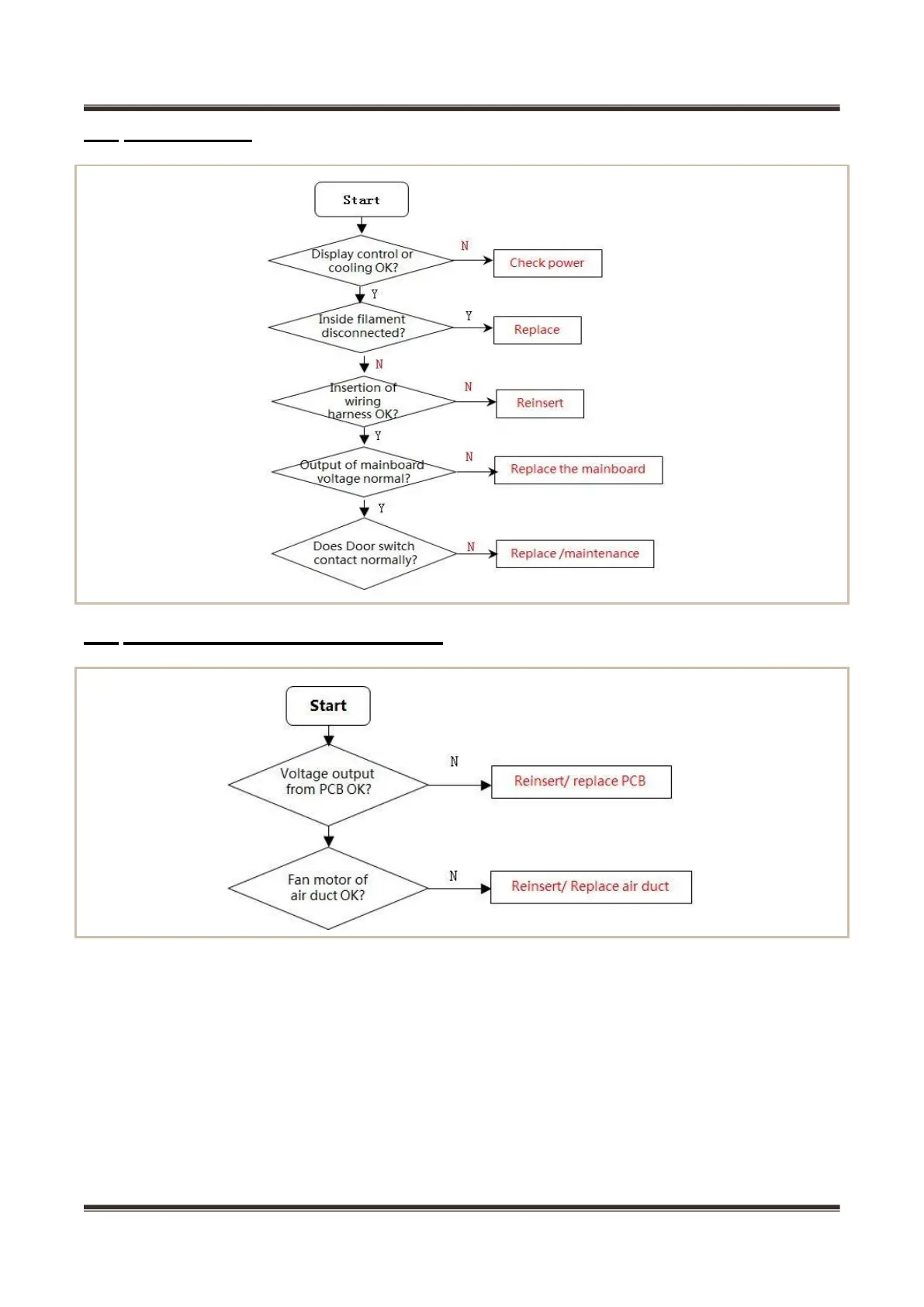
11.5
Light is not on
11.6
Air duct not operated(electronically)

Table of Contents