EasyManua.ls Logo

Cetron TMF Series - Hay Enfriamiento (Refrigeración por Aire-Electrónica); Método de Solución de Problemas

Cetron TMF Series
92 pages
Print Icon
To Next Page IconTo Next Page
To Next Page IconTo Next Page
To Previous Page IconTo Previous Page
To Previous Page IconTo Previous Page
Loading...
Manual de Servicio_2017-V1
35
11.
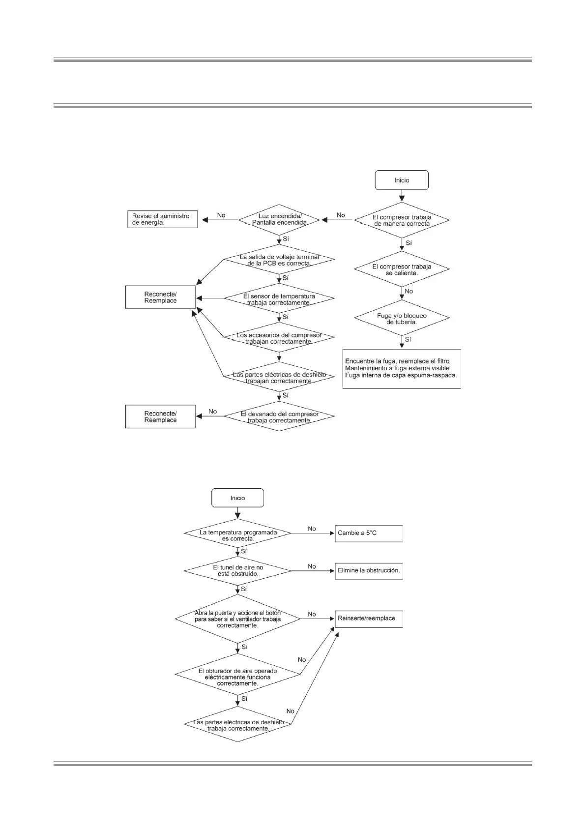
Método de solución de problemas
11.1
No hay enfriamiento (enfriamiento electrónico del aire)
No hay enfriamiento en los compartimientos del refrigerador y congelador
Enfriamiento en el compartimientos del congelador, no hay enfriamiento en el compartimiento del
refrigerador

Table of Contents