EasyManua.ls Logo

Cetron TMF Series - Page 82

Cetron TMF Series
92 pages
Print Icon
To Next Page IconTo Next Page
To Next Page IconTo Next Page
To Previous Page IconTo Previous Page
To Previous Page IconTo Previous Page
Loading...
Manual de Servicio_2017-V1
36
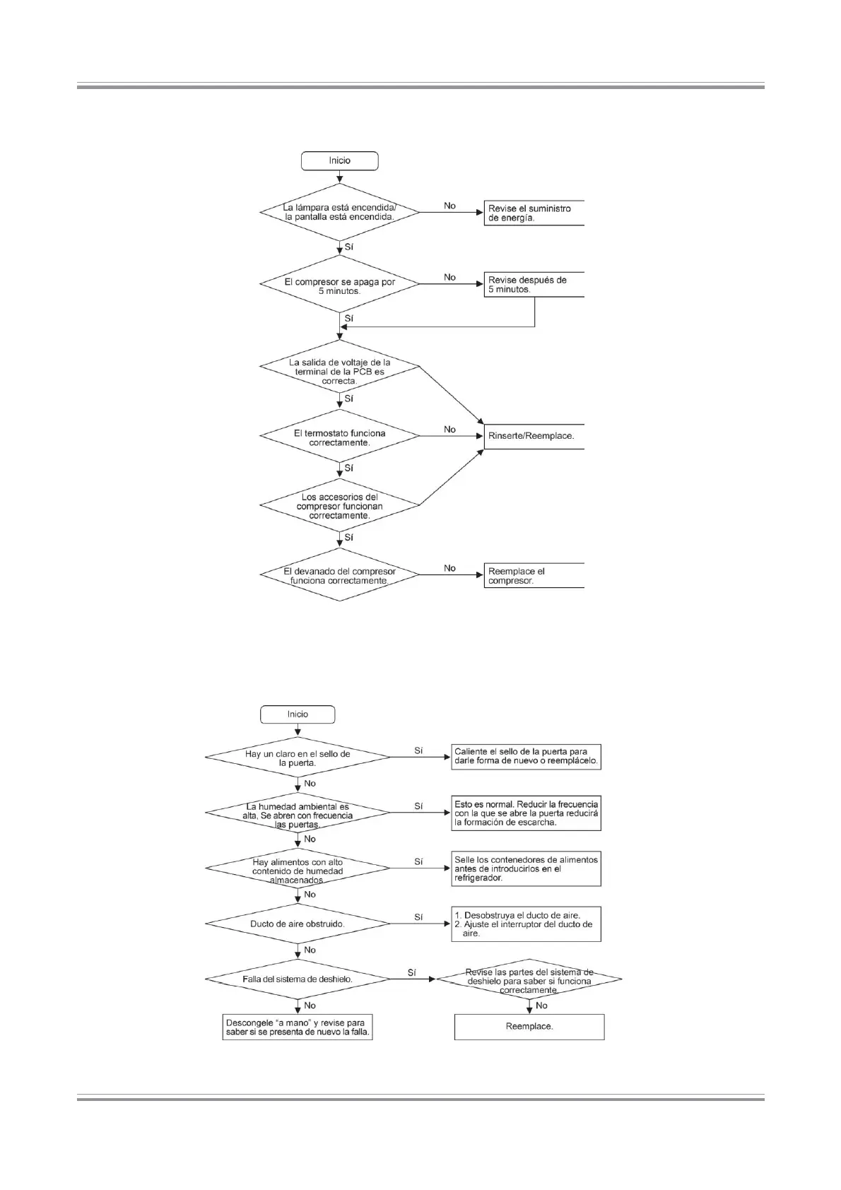
11.2
El compresor no funciona.
11.3
Congelamiento en el interior, no hay deshielo.

Table of Contents