EasyManua.ls Logo

Cetron TMF Series - Noise

Cetron TMF Series
92 pages
Print Icon
To Next Page IconTo Next Page
To Next Page IconTo Next Page
To Previous Page IconTo Previous Page
To Previous Page IconTo Previous Page
Loading...
Service Manual_2017-V1
40
11.9
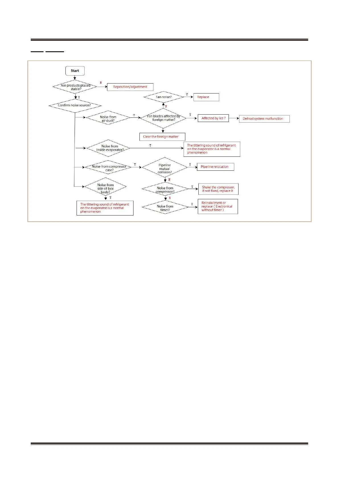
Noise

Table of Contents