EasyManua.ls Logo

Clear-Com EclipseHX Series - Page 121

Clear-Com EclipseHX Series
145 pages
Print Icon
To Next Page IconTo Next Page
To Next Page IconTo Next Page
To Previous Page IconTo Previous Page
To Previous Page IconTo Previous Page
Loading...
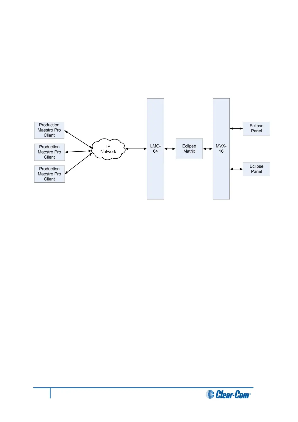
10.3 LMC-64 interface applications
The LMC-64 interface broadcasts audio level data to Production Maestro Pro clients over an IP
network.
This enables multiple Production Maestro Pro clients across a network to display any audio level that
is being metered.
Figure 48: Audio level metering with the LMC-64 interface
121
Eclipse HX-Median User Guide

Table of Contents

Related product manuals