EasyManua.ls Logo

Coinco BA30 - Page 20

Coinco BA30
25 pages
Print Icon
To Next Page IconTo Next Page
To Next Page IconTo Next Page
To Previous Page IconTo Previous Page
To Previous Page IconTo Previous Page
Loading...
20
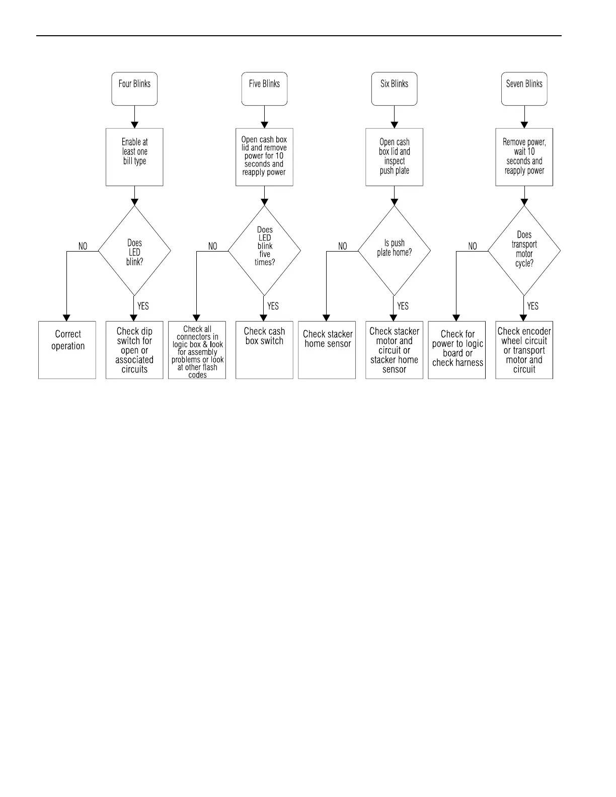
SECTION 5: TROUBLESHOOTING

Related product manuals