EasyManua.ls Logo

ComAp InteliSys SPI - Page 23

ComAp InteliSys SPI
40 pages
Print Icon
To Next Page IconTo Next Page
To Next Page IconTo Next Page
To Previous Page IconTo Previous Page
To Previous Page IconTo Previous Page
Loading...
InteliSys
NT
-AFR-Abstract, SW version 1.0, ©ComAp – December 2006 23
IS-NT-AFR-1.0-Abstract.pdf
IS-NT-AFR Dongles option
Single parallel SPtM / SPI Multiple+power management MINT
IGS-NT-AFR-PCM IGS-NT-AFR-LSM+PMS
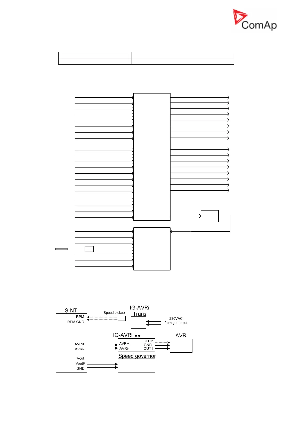
Wiring example of binary and analog I/O
GCB feedback
MCB feedback
Rem start stop
Emergency stop
Access lock
Remote OFF
Remote TEST
Warning
Shut down
reserve
reserve
reserve
GasVTest OK
GasSelection
DxLoadReduct
Misfiring
Water temperature
Oil pressure
Oil temperature
Water pressure
BI1
BI2
BI3
BI4
BI5
BI6
BI7
BI8
BI9
BI10
BI11
BI12
BI13
BI14
BI15
BI16
AI1
AI2
AI3
AI4
Voltage output
AO
IS-CU
IS-AIN
Mixer
GCB close/open
MCB close/open
Alarm
Horn
Idle/Nominal (relay)
Prelubr pump
GasVTest run
Ignition
Cooling pump
Common warning
Common shut down
MAP ctrl fail
BO1
BO2
BO3
BO4
BO5
BO6
BO7
BO8
BO9
BO10
BO11
BO12
BO13
BO14
BO15
BO16
Starter (relay)
Fuel solenoid = GAS
Ready
MAP 4/20 mA
MAT Pt100
Ana CH4
UEGO
reserve
Mixer feedback 0 to +10 VDC
AI2
AI3
AI4
AI5
AI6
AI7
AI8
AI1
reserve
reserve
Fuel solenoid = GAS
0 to +10 VDC
Wiring example of IS-NT speed governor and AVR interface
More details see in Application guide.
AC1
AC2

Related product manuals