EasyManua.ls Logo

Comelit 8173I - BK;014 IB Schema Per Kit Bifamiliari Art. 8173 I Ampliati con un Secondo Art. 4879 K. Collegamento in Derivazione; BK;014 IB Diagram for Two-Family Kits Art. 8173 I Extended with a Second Art. 4879 K. Branch Connection; BK;014 IB Schéma Pour Kit Deux Usagers Art. 8173 I Complétés Avec un Second Art. 4879 K. Connexion en Dérivation; BK;014 IB Schema Voor Kits Voor Tweegezinswoningen Art. 8173 I Uitgebreid Met Een Tweede Entreepaneel Art. 4879 K. Afgetakte Aansluiting

Comelit 8173I
Print Icon
To Next Page IconTo Next Page
To Next Page IconTo Next Page
To Previous Page IconTo Previous Page
To Previous Page IconTo Previous Page
Loading...
84
1207
1234 6758
ON
MIN
1234 6758
ON
MAX
P
L
P
L
S
L
S
L
M
L
M
L
+
~
~
-
1224A
1214/2
+
+
L
OUT
L
IN
L
IN
L
OUT
LM
LM
LM
LM
OUT
L
IN
L
IN
L
OUT
L
1214/2
+
+
L
LL
1216
N
22
+
V
V
00
V
V
+
33
SE
COM
NO
GND
PR
DO
-
V
V+
4879K
1
L
L
NC
RTE
2
RTE
NC
L
L
V+
V
-
DO
PR
GND
NO
COM
SE
21
4879K
110-240V
5701+
5714/K
SP
PS
JP1
5714/K
5701+
JP1
*
1
ON
85764321
0
VV
S
+
S
-
20
C
F
P
LL
C
F
P
P
1
C
1
1
LED
LED
1
1
C
1
P
P
F
C
LL
P
F
C
20
-
S
+
S
VV
0
2
ON
85764321
*
NL
DE
ES
PT
BK/014IB
IT
EN
FR
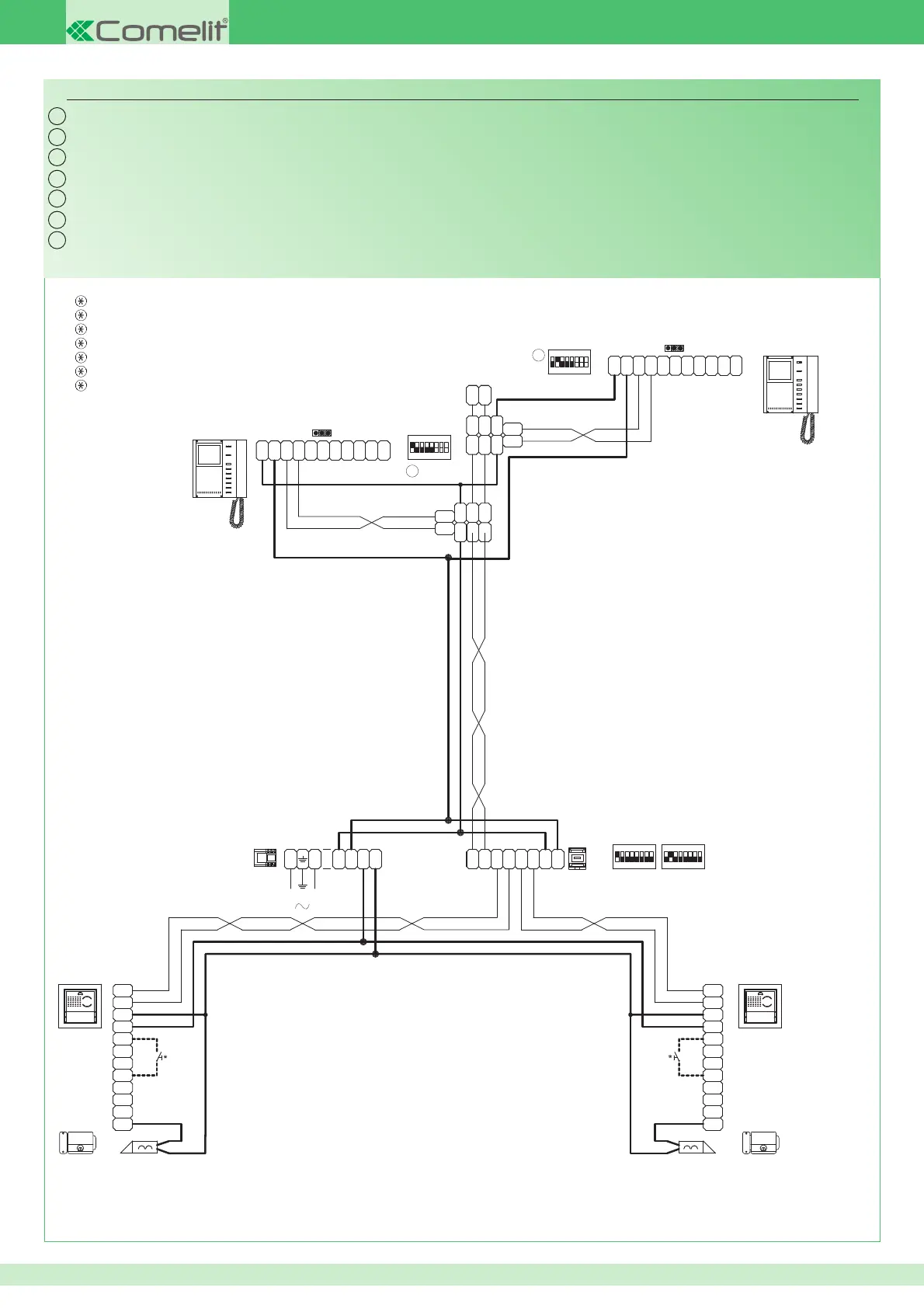
Schema per kit bifamiliari Art. 8173I ampliati con un secondo Art. 4879K. Collegamento in derivazione.
*Pulsante comando apriporta locale
Per S1-6, S1-7 e S1-8 (vedi tabella pag. 9)
Diagram for two-family kits Art. 8173I extended with a second Art. 4879K. Branch connection.
*Local door-opener button
For S1-6, S1-7 and S1-8 (see table, page 20)
Schéma pour kit deux usagers Art. 8173I complétés avec un second Art. 4879K. Connexion en dérivation.
*Bouton commande ouvre-porte local
Pour S1-6, S1-7 et S1-8 (voir table page 31)
Schema voor kits voor tweegezinswoningen art. 8173I uitgebreid met een tweede entreepaneel art. 4879K. Afgetakte aansluiting.
*Bedieningsknop lokale deuropener
Voor S1-6, S1-7 en S1-8 (zie tabel op pag. 42)
Anschlussplan für Zweifamilienhaus-Sets Art. 8173I, erweitert um einen zweiten Art. 4879K.Anschluss über Abzweigung.
*Lokale Türöffnertaste
Für S1-6, S1-7 e S1-8 (siehe Tabelle Seite 53)
Esquema para kits bifamiliares Art. 8173I ampliados con un segundo Art. 4879K. Conexión en derivación.
*Pulsador abrepuertas local
Para S1-6, S1-7 y S1-8 (véase tabla de pág. 64)
Esquema para kits bifamiliares art. 8173I ampliados com um segundo art. 4879K. Ligação em derivação.
*Botão de comando abertura da porta local
Para S1-6, S1-7 e S1-8 (consultar a tabela da página 75)

Table of Contents