EasyManua.ls Logo

CORNING MobileAccess1000 - Management

Default Icon
44 pages
Print Icon
To Next Page IconTo Next Page
To Next Page IconTo Next Page
To Previous Page IconTo Previous Page
To Previous Page IconTo Previous Page
Loading...
Introduction to MA1000 System
MA1000 Installation and Configuration Guide 4
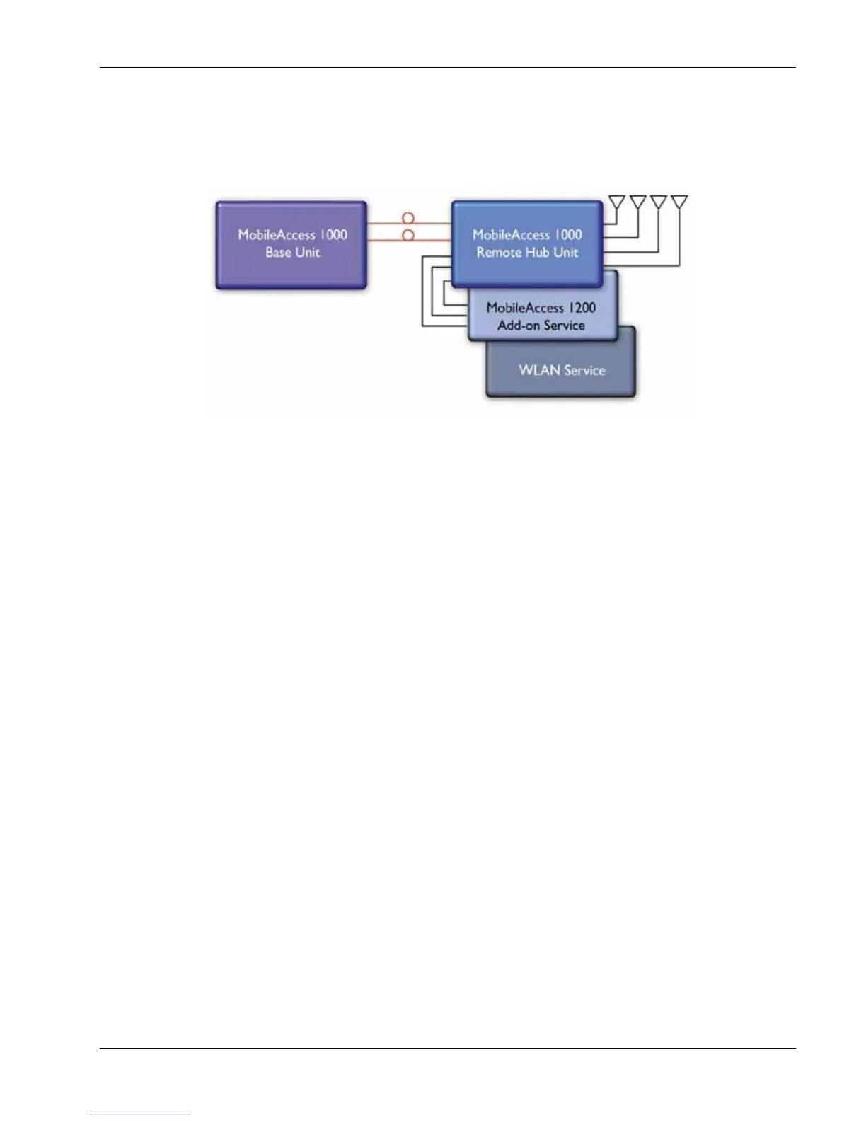
C) Using the 860 WLAN solution to provide access to high data-rate service
An 860 WLAN solution may also be added in a configuration that includes both MA1000 RHU
and Add-on RHU or only MA1000 RHU.
Figure 4. BU and RHU Plus Add-on Plus WLAN Configuration
1.4 Management
The Corning MobileAccess family of Element Management System (EMS) Controllers provide
complete site coverage and management of the MA 1000 system. They can be used to provision
coverage that can compensate for changing loads. They also provide real-time monitoring,
control and diagnostics capabilities for
Corning MobileAccess
devices from a single location.
410 enables management of the 1000/2000 system components through a local RS-232 or
dial-up connection. It is also used as a slave controller to a 410, 430 or SC-450 controller to
expand the management system on a site. Management access is provided through the MCT
GUI application.
430 enables management of the 1000/2000 system components through a local RS-232 or
dial-up connection. Management access is provided through the MCT GUI application or via
the NMS Server Software Application which communicates via SNMP over a Ethernet TCP/IP
connection. The 430 may also be monitored via a 3
rd
party SNMP application for receipt of
SNMP traps.
SC-450 - enables management of the 1000/2000 system devices through local or remote
Ethernet TCP/IP connection. Management access is provided through a local and remotely
accessible web-GUI interface. The SC-450 may also be monitored via a third party SNMP
application for receipt of SNMP traps.
MCT a Java based GUI application provided with both controllers. MCT is used with
the 410 and 430 after the installation procedure to adjust Corning MOBILEACCESS
devices according to the installation site characteristics in order to optimize coverage for
the site.
The application is installed and run from a computer that is connected either locally or via
remote dial-up modem to the 410 or 430 at the site.
MobileAccess Manager™ a Java based GUI software application that provides
enhanced monitoring and control capabilities for all your
1000/2000
sites from a single
location. The MobileAccess Manager application is not supplied with the controller – it
is
purchased separately.

Table of Contents

Related product manuals