EasyManua.ls Logo

Dacor ECPD - EOG36 Wiring

Dacor ECPD
159 pages
Print Icon
To Next Page IconTo Next Page
To Next Page IconTo Next Page
To Previous Page IconTo Previous Page
To Previous Page IconTo Previous Page
Loading...
Technical Manual - Page 125
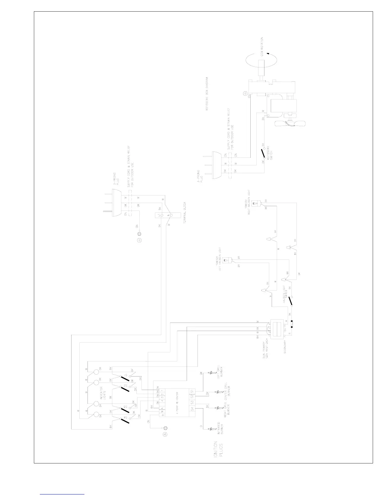
EOG36 WIRING

Table of Contents

Related product manuals