EasyManua.ls Logo

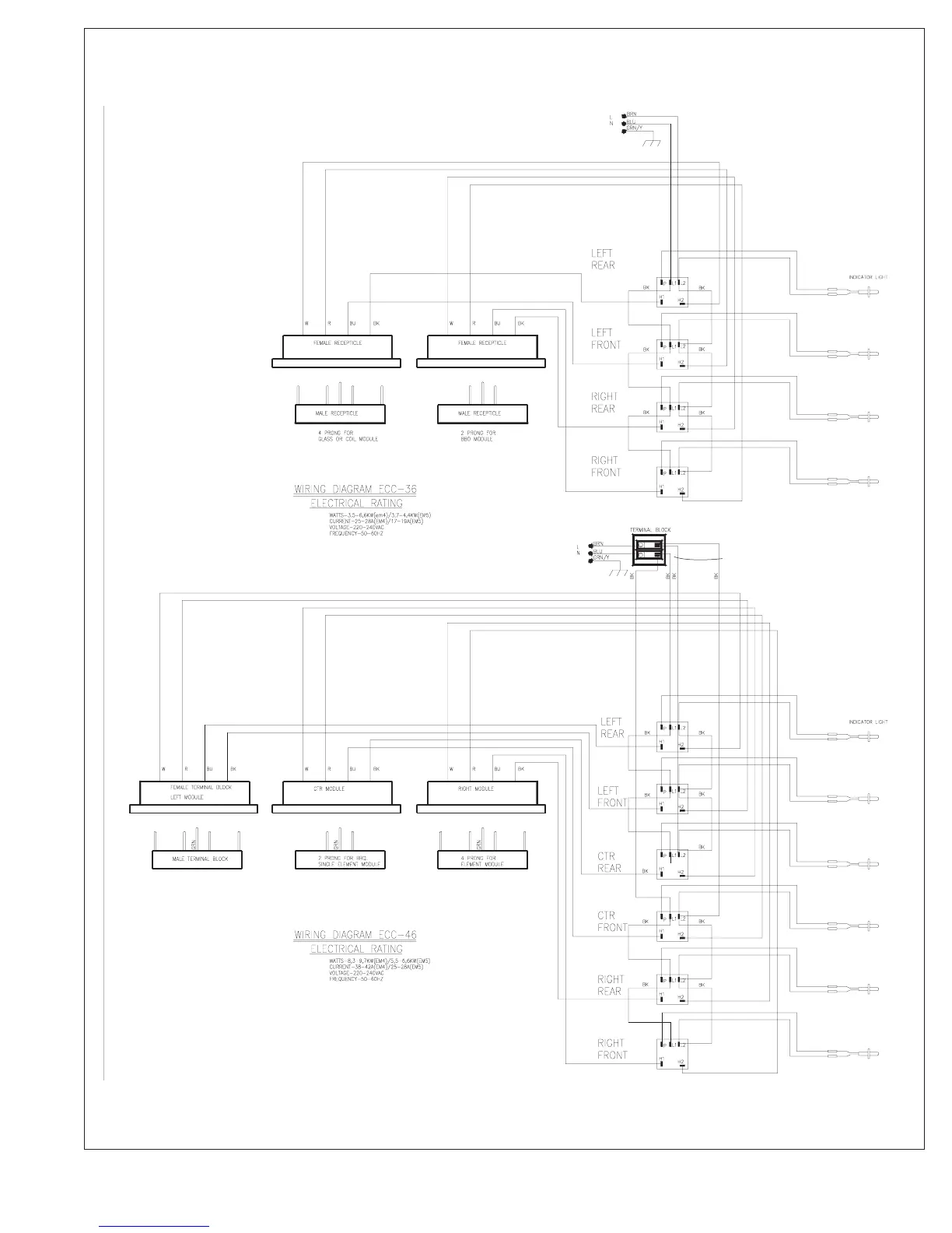
Dacor ECPD - ECC Diagram

Dacor ECPD
159 pages
Print Icon
To Next Page IconTo Next Page
To Next Page IconTo Next Page
To Previous Page IconTo Previous Page
To Previous Page IconTo Previous Page
Loading...
Technical Manual - Page 44
ECC

Table of Contents

Related product manuals