EasyManua.ls Logo

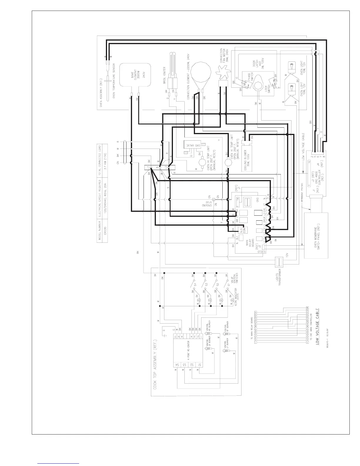
Dacor ECPD - Convection Bake Diagram

Dacor ECPD
159 pages
Print Icon
To Next Page IconTo Next Page
To Next Page IconTo Next Page
To Previous Page IconTo Previous Page
To Previous Page IconTo Previous Page
Loading...
Technical Manual - Page 59
ERD30 CONVECTION BAKE

Table of Contents

Related product manuals