EasyManua.ls Logo

Daikin LXE10E-A - Page 38

Daikin LXE10E-A
238 pages
Print Icon
To Next Page IconTo Next Page
To Next Page IconTo Next Page
To Previous Page IconTo Previous Page
To Previous Page IconTo Previous Page
Loading...
2-24
Release
Charge
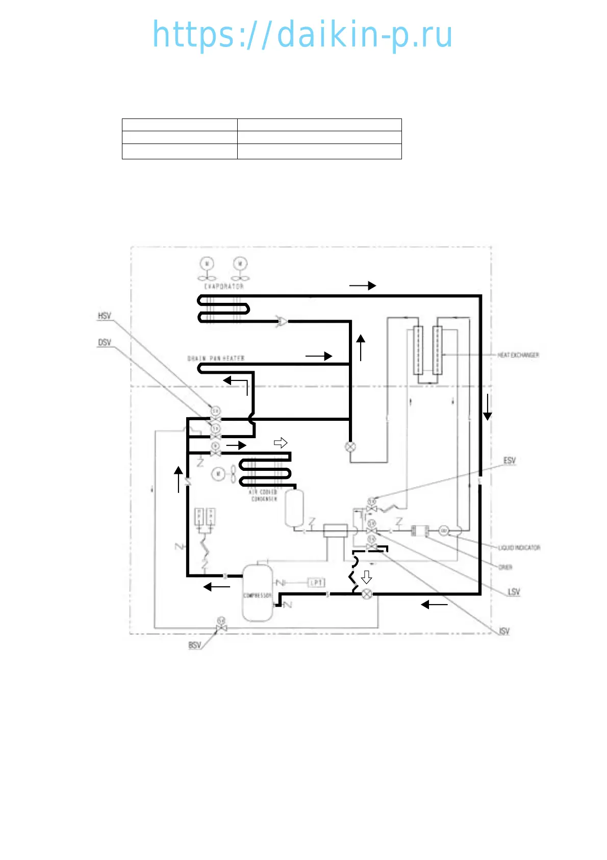
(4) Defrosting termination
Defrosting will be terminated when any one of the following three conditions is satisfied.
qThe below figure is satisfied during defrost.
w90 minutes have elapsed.
eAny one of protective devices is activated.
Status before defrost Termination
INRANGE EOS30.0˚C
OUTRANGE EOS30.0˚CRS/DRS15˚C
02LXE10E-A(17-29)07.2.2015:39ページ2-24
https://daikin-p.ru

Table of Contents

Related product manuals