EasyManua.ls Logo

Daikin LXE10E-A - Special Controller Setting

Daikin LXE10E-A
238 pages
Print Icon
To Next Page IconTo Next Page
To Next Page IconTo Next Page
To Previous Page IconTo Previous Page
To Previous Page IconTo Previous Page
Loading...
8-26
I/O ON
I/O
Power OFF
Unit OFF
All lights on
(for 3 sec.)
Preparation
(for 18 sec.)
Circuit Breaker ON
Circuit Breaker OFF
after setting change
( OFF when no setting changed)
for 3 sec. for 3 sec. for 3 sec. for 3 sec.
CASE 2CASE 1
CASE 3 (Refer to 3.8.2)
10
Optional
Function
Setting
11
Basic
Function
Setting
12
Optional
Condition
Setting
13
Input Data
PTI
for 3 sec.for 3 sec.
USDA: OFF (or 3 or 4)
S
dHU: OFF (or ON)
DECOS3: D (or C or B or A)
S
Log. Interval: 60 (or 15 or 30 or 120)
S
REC SEN: ON (or OFF)
S
OC-SET: Sing (or Dual)
S
HP: 10 (or 5)
S
DISP: OFF (or ON)
S
COMP: 100 (or 33)
S
REHEAT: OFF (or ON)
S
FASEN: OFF (or H or L)
Container I.D
S
Controller
Time
CHARTLS
: ON (or OFF)
S
USDA 1/2: 1 (or 2)
S
H001~H006
S
d-1**~d-2**
S
C/F : C (or F)
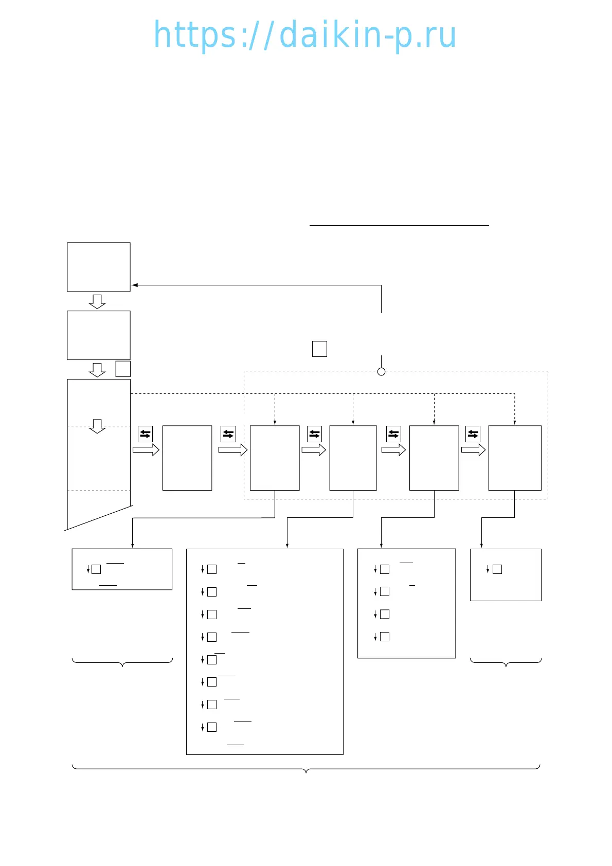
8.2.4 Special controller setting (Applicable models:LXE10E-A23(A,B))
1.Setting flow chart
This configuration setting flow shall be utilized, when
CASE 1) USDA transportation setting is required (10 Optional Function Setting on page 3-29)
CASE 2) Container ID shall to be subjected to change from another container for emergency use.
(13 Container ID & Time Setting)
CASE 3) Controller is replaced to new one. (All setting in 10-13 (page 3-42)shall be set.)
NOTE 1 : All initial settings are pre-setted, when the unit is delivered.
2 : In case to complete the setting change, CIRCUIT BREAKER shall be turned off.
08LXE10E-A(26-29)07.2.195:01PMページ8-26
https://daikin-p.ru

Table of Contents