EasyManua.ls Logo

Daikin LXE10E-A - Setting Flow Chart

Daikin LXE10E-A
238 pages
Print Icon
To Next Page IconTo Next Page
To Next Page IconTo Next Page
To Previous Page IconTo Previous Page
To Previous Page IconTo Previous Page
Loading...
3-24
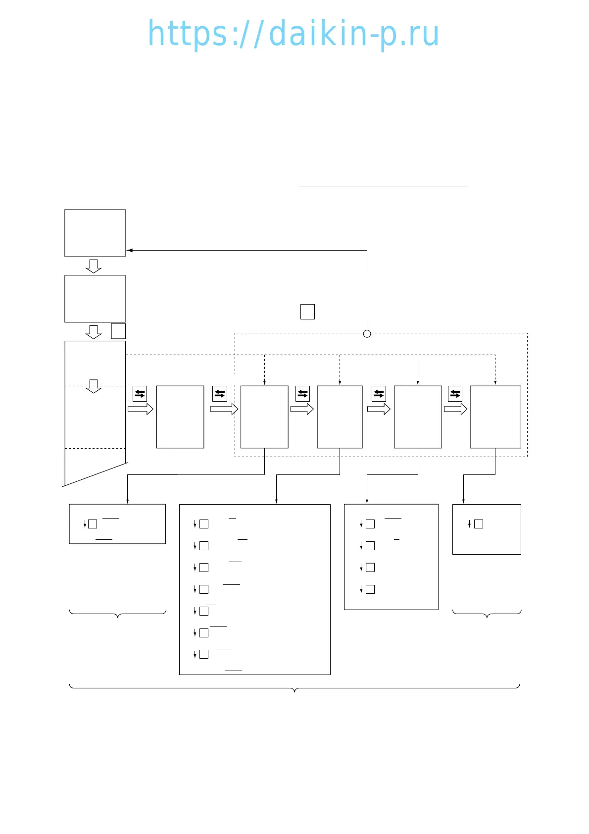
I/O ON
I/O
Power OFF
Unit OFF
All lights on
(for 3 sec.)
Preparation
(for 18 sec.)
Circuit Breaker ON
Circuit Breaker OFF
after setting change
( OFF when no setting changed)
for 3 sec. for 3 sec. for 3 sec. for 3 sec.
CASE 2CASE 1
CASE 3 (Refer to clause 3.8.2)
10
Optional
Function
Setting
11
Basic
Function
Setting
12
Optional
Condition
Setting
13
Input Data
PTI
for 3 sec.for 3 sec.
USDA: OFF (or 3 or 4)
S
dHU: OFF (or ON)
DECOS3: C (or B or A)
S
Log. Interval: 30 (or 15 or 60 or 120)
S
REC SEN: ON (or OFF)
S
OC-SET: Sing (or Dual)
S
HP: 10 (or 5)
S
DISP: OFF (or ON)
S
COMP: 100 (or 33)
S
REHEAT: OFF (or ON)
Container I.D
S
Controller
Time
CHARTLS
: OFF (or ON)
S
USDA 1/2: 2 (or 1)
S
H001~H006
S
d-1**~d-2**
S
C/F : C (or F)
3.3.3 Setting flow chart
This configuration setting flow shall be utilized, when
CASE 1) USDA transportation setting is required (10 Optional Function Setting)
CASE 2) Container ID shall to be subjected to change from another container for emergency use.
(13 Container ID & Time Setting)
CASE 3) Controller is replaced to new one. (All setting in 10-13 should be set on page 3-25.)
NOTE 1 : All initial settings are pre-setted, when the unit is delivered.
2 : In case to complete the setting change, CIRCUIT BREAKER shall be turned off
03LXE10E-A(15-32)07.2.1910:55AMページ3-24
https://daikin-p.ru

Table of Contents

Related product manuals