EasyManua.ls Logo

Daikin MPS - Page 73

Daikin MPS
82 pages
Print Icon
To Next Page IconTo Next Page
To Next Page IconTo Next Page
To Previous Page IconTo Previous Page
To Previous Page IconTo Previous Page
Loading...
TypICal eleCTrICal drawIngs - rebel
www.DaikinApplied.com 73 IM 919-3 • MICROTECH III CONTROLLER
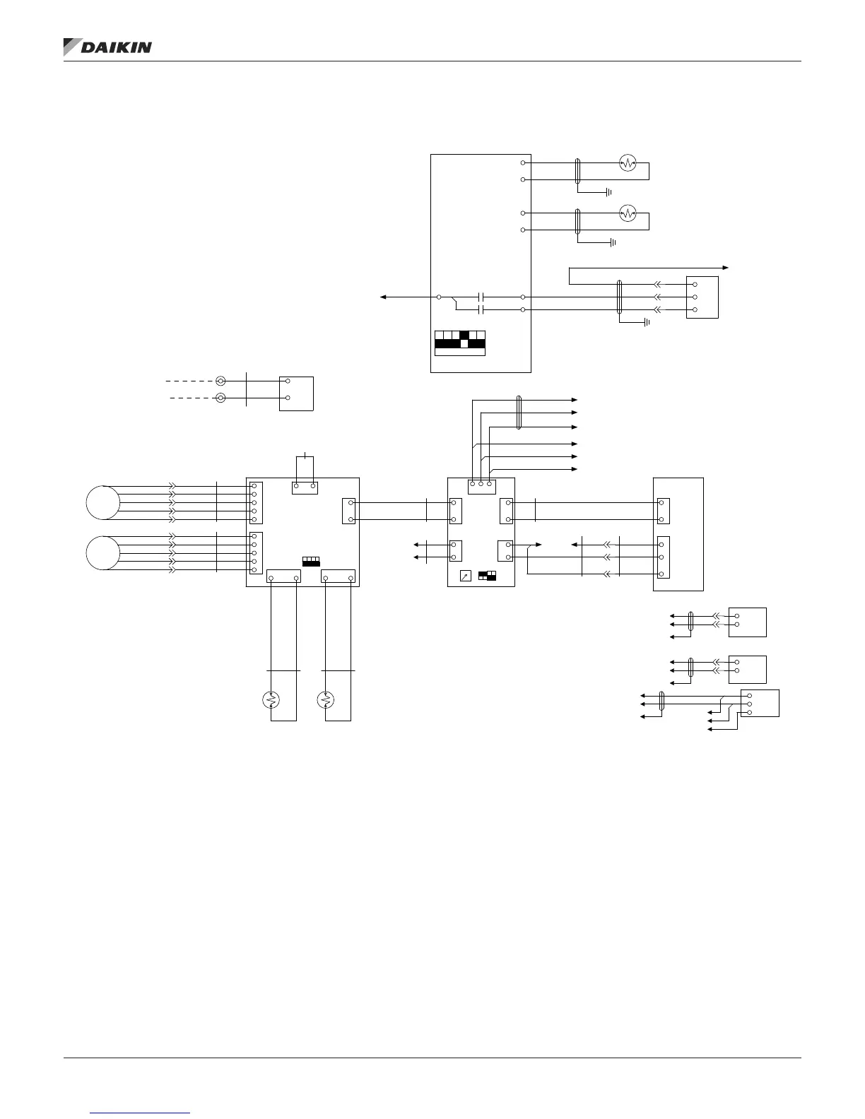
Figure 32 continued: Rebel Electrical Diagram
303
304
305
306
307
308
309
310
311
312
313
314
315
316
317
318
319
320
321
322
323
324
325
326
327
328
329
330
331
332
333
334
335
336
337
338
339
340
341
342
343
344
345
346
347
348
349
350
351
352
353
354
355
356
357
358
359
360
361
362
301
302
363
364
365
MODBUS
X4A
TN2
+ -
ACS3
ACS1
X6A
24VAC
DIP SWITCH
1
2
3
4
2
GND
ORG
RED
X86A
X88A
X89A
YEL
BLK
GRY
4
KON 24
SD
1 2 3
DIP SWITCH
ORG
RED
YEL
BLK
GRY
X87A
X80A
ORT
IRT
X79A
1 2 3 4 5 6
DIP SWITCH
SW6 MUST BE ON
WHEN LAST
ON
OFF
LWT
EWT
{
Lonworks
Building COM
A4P
(120)
IFB
1
2
1
2
1
2
16V
GND
3
2
1
A4/4-I
DO1B
DO1
354A
X6A-1I
CBL345-I
DRN
EVB/88A-I
C1
13 14
R-CCH1
(145)
NCNO
R5-6
C2
DO2
DO2B
IFN_MOTOR
NB
1
2
IFN-CI
DI5
MCB
3
1
WHT
BLK
155B 305A 155A
155A
IFB-I
RED
BLK
351D
352D
WHT
BLK
RED
DRN
WHT
BLK
163A
163B
RED
BLK
WHT
X6A-2I
3
2
1
PL17
3
4
EVB
(116)
1
3
EVI
NB
EVI-I
EVBJMP-I
1
2
3
4
5
1
2
BLK
WHT
BRN
RED
GRN
5
3
4
2
EVI
1
2
1
5
HP3-I
CH
HP1
NB
2
PL4
HP3-I
HP1-I
1
PL4
13 14
R-HP1
(307)
(255)
NCNO
HP1-I
CH
HP3
NB
2
PL3
1
PL3
9 5
R-HP1
(303)
307B
155A
307B
155B 307A
155B 303A
A1 A2
M3
(132)
(133)
(134)
(147)
NCNO
307C 155A
HEAT1-CI
301G
(217)
TB8
DRN
X5-AO
2
3
PL18
4
PL19
3
HEAT1
MOD GAS
HEATER
NB
-
+
1
PL19
L1
L2
G
HEAT1-CI
BLK
WHT
RED
HEAT1-CI
GRN
WHT
R
W
DO3
DO3
TB8
309
C3
21
AHL
NB
HEAT-2I
YEL
319A
TB8
307
YEL
AHL-I
2
4
1
3
5
3
5
4
2
1
EVO
5
4
2
3
1
EVO-I
EVO
NB
WHT
BLK
BRN
RED
GRN
ORT-I
21
BLK
BLK
IRT-I
BLK
1
2
BLK
EXPB
EXPD
209A
ACT12
2
3
1
ACT12-I
301G
DO5-CLOSE
C5-6
DO5
DO6
DO6-OPEN
BLK
RED
WHT
DRN
1
PL24
2
3
X4-AI
331A
EWT-I
(332)
LWT-I
M
X5-AI
M
331B
332A
334A
334B
335A
301G
301G
25(A-)
24(B+)
ERW-CI
VFD60
WHT
BLK
DRN
26(GND)
EXH-CI
2
1
EXH_MOTOR
NB
WHT
BLK
DRN
CLB
TB2
128
129
CLA
LNWK
BLU/WHT
BLU
LNWK-I
9
5
OAER
(242)
311A155B
DI6
255
(255)
120V_N
(160)
120V_H
(160)
A1+ /(212)
B1- /(213)
GND1 /(214)
(212)
A1+ /
B1- / (213)
GND1 / (214)
T2B_24V /
(163)
T2B_N /
(163)
256
(257)
T2A_24V /(207)
T2A_N / (207)
(363)
A2+ /
B2- / (363)
GND2 / (364)
A2+ /(348)
B2- /(349)
GND2 /(349)
GND3 /(365)
B3- /(364)
A3+ /(364)
GND3 /(362)
B3- /(361)
A3+ /(361)

Other manuals for Daikin MPS

Related product manuals