EasyManua.ls Logo

Daitsu APD09-AL - Botones de Funciones

Daitsu APD09-AL
Print Icon
To Next Page IconTo Next Page
To Next Page IconTo Next Page
To Previous Page IconTo Previous Page
To Previous Page IconTo Previous Page
Loading...
ESPAÑOL
5
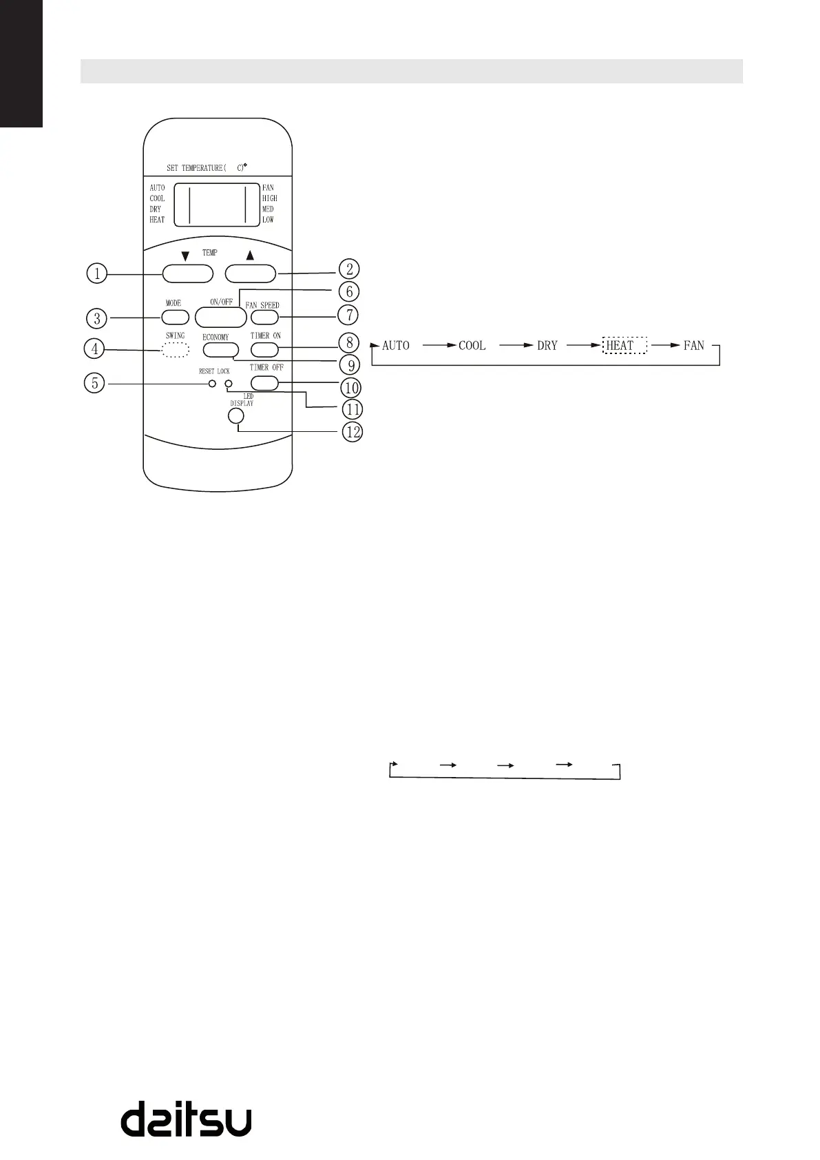
Botones de funciones
Botón TEMP UP
Pulse este botón para aumentar la temperatura interior
hasta3ºC(88ºF)enincrementosde1°C(2ºF).
Botón TEMP BOTTOM:
Pulse este botón para disminuir la temperatura interior
hasta17ºC(62ºF)enincrementosde1°C(2ºF).
Botón MODE:
Cadavezquepulsaelbotón,elmododefuncionamiento
cambiaráenladireccióndelaecha:
NOTA:ElmodoCalefacciónsóloestádisponibleenlos
modelos refrigeración y calefacción.
Botón SWING: (en algunos modelos)
Se utiliza para detener o accionar el movimiento de la
rejillayajustarladireccióndelujodeaire.
Botón RESET:
CuandosepulsaelbotónRESET,secancelantodoslos
ajustes actuales y el control remoto regresa a los ajustes
iniciales.
Botón ON/OFF :
La unidad se pone en marcha cuando se pulsa este botón
y deja de funcionar si se vuelve a pulsar.
Botón FAN SPEED:
Permite seleccionar la velocidad del ventilador:
Botón TIME ON:
Pulse este botón para activar la secuencia de encendido
deltemporizadorautomático.Cadapulsaciónincrementa
eltiempoenintervalosde30minutos,hasta10horas,
yluegoaintervalosde1horahasta24horas.Para
cancelarelajustedelahoradeencendidoautomático,
sólo debe pulsar el botón hasta que el ajuste de la hora
sea 0.0.
Botón ECONOMY (SLEEP):
Seleccione esta función durante las horas de sueño.
Permitemantenerlatemperaturamásconfortabley
ahorrarenergía.Estafunciónsóloestádisponibleen
losmodelosREFRIGERACIÓN,CALEFACCIÓNo
AUTOMÁTICO.
Auto
Low
Med High
Modelo:R51I14/BG(C)E,
R51I16/BG(C)E.
NOTA:
LosmodelosR51I16/BG(C)•
E no disponen de la función
ABANICO.

Table of Contents

Related product manuals