EasyManua.ls Logo

DCS RF48SS - Page 56

DCS RF48SS
74 pages
Print Icon
To Next Page IconTo Next Page
To Next Page IconTo Next Page
To Previous Page IconTo Previous Page
To Previous Page IconTo Previous Page
Loading...
57
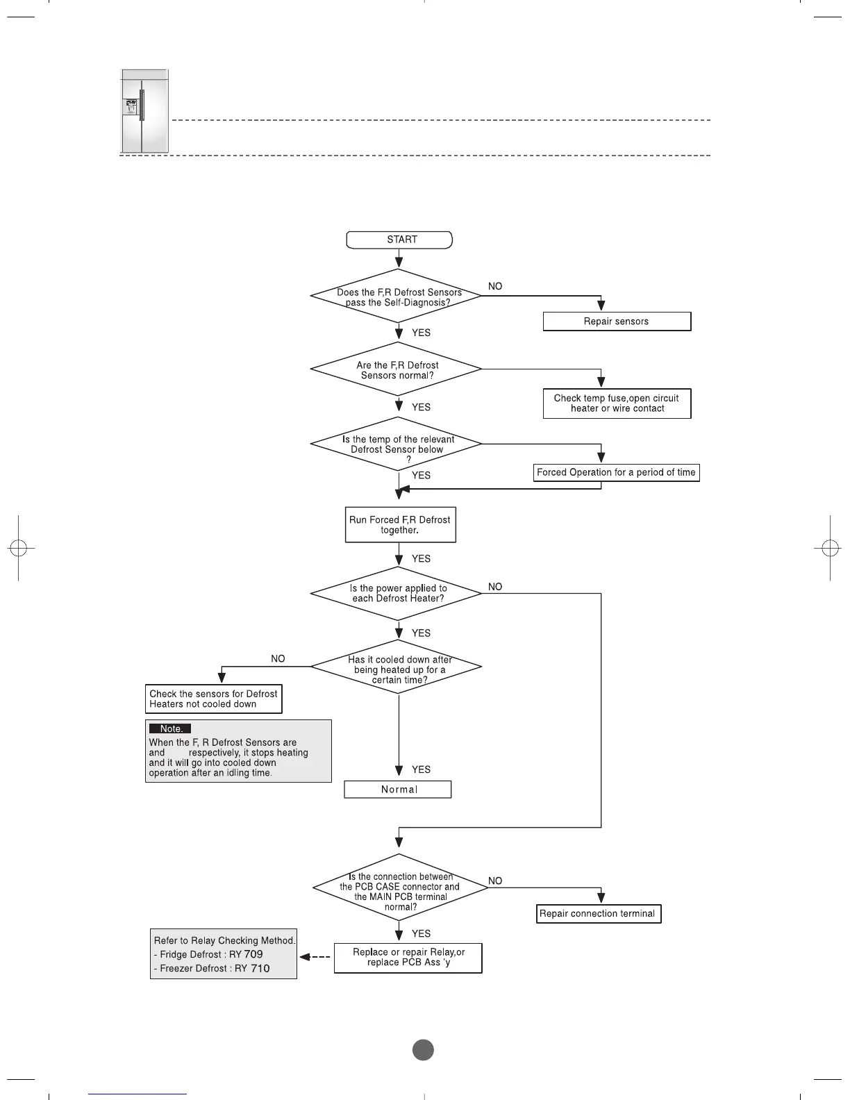
3. When Defrost does not operate
NO
NO
23
54
63
BRANDSOURCE-SM(EN) 2007.1.23 10:32 AM 페이지57

Related product manuals