EasyManua.ls Logo

DCS RF48SS - Page 57

DCS RF48SS
74 pages
Print Icon
To Next Page IconTo Next Page
To Next Page IconTo Next Page
To Previous Page IconTo Previous Page
To Previous Page IconTo Previous Page
Loading...
58
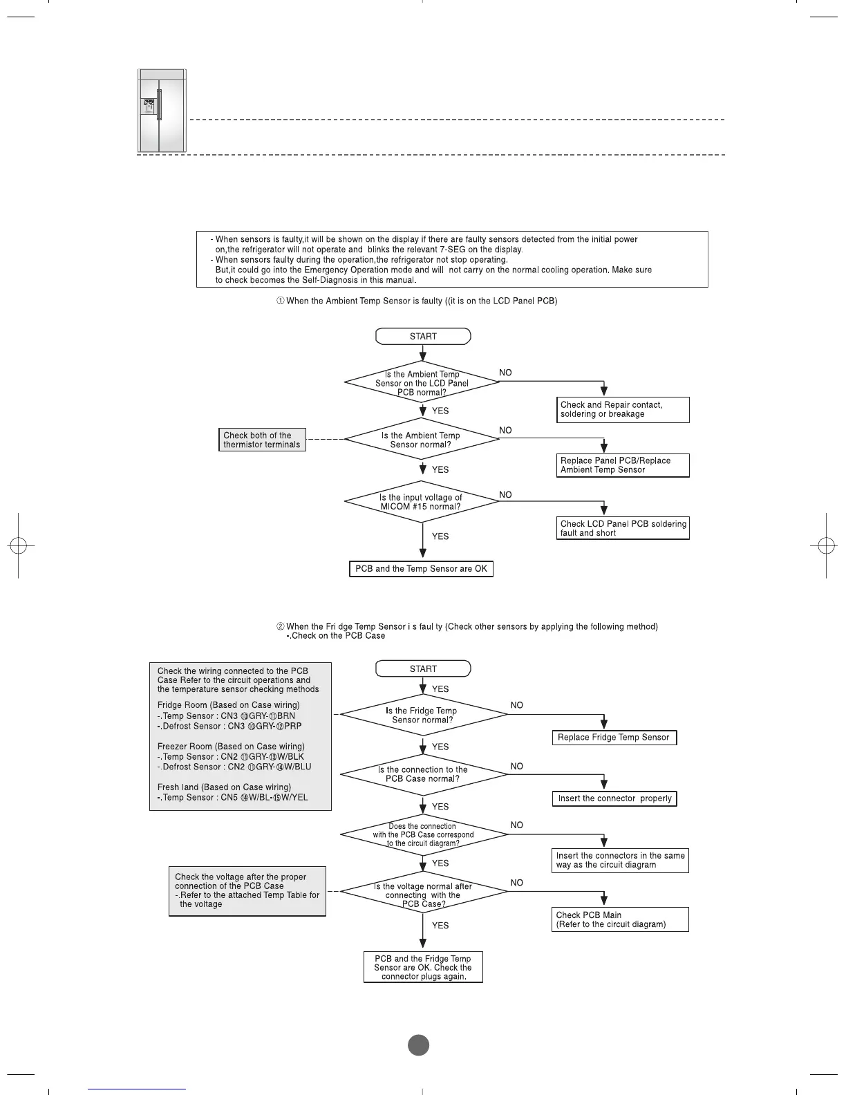
4. When error is detected by Self-Diagnosis (Sensor Error)
BRANDSOURCE-SM(EN) 2007.1.23 10:32 AM 페이지58

Related product manuals