EasyManua.ls Logo

DCS RF48SS - Page 58

DCS RF48SS
74 pages
Print Icon
To Next Page IconTo Next Page
To Next Page IconTo Next Page
To Previous Page IconTo Previous Page
To Previous Page IconTo Previous Page
Loading...
59
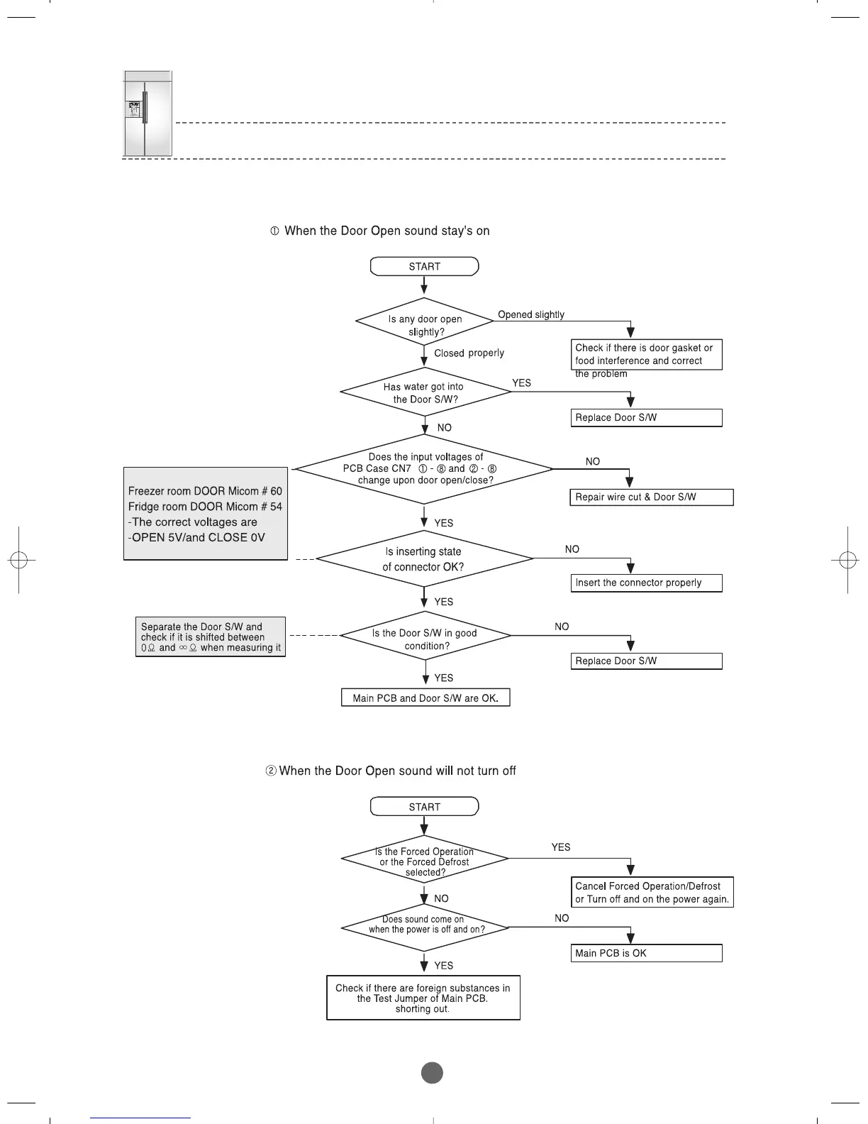
5. When the alarm sound will not turn off.
BRANDSOURCE-SM(EN) 2007.1.23 10:32 AM 페이지59

Related product manuals