EasyManua.ls Logo

Deltech SPX FLOW - Air-Cooled Unit Electrical Schematics

Deltech SPX FLOW
28 pages
Print Icon
To Next Page IconTo Next Page
To Next Page IconTo Next Page
To Previous Page IconTo Previous Page
To Previous Page IconTo Previous Page
Loading...
11
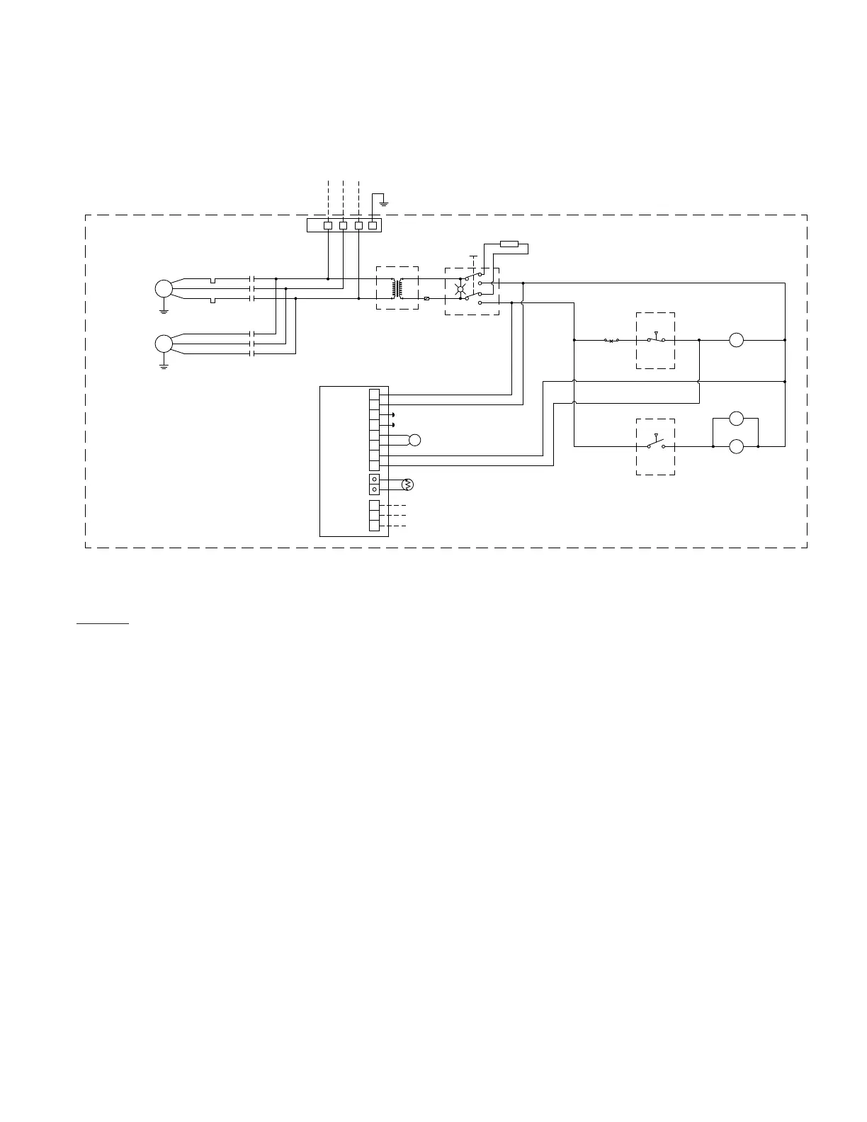
SPECIFICATIONS: AIR-COOLED UNITS
Electrical Schematic:
Model HGEN600A
LEGEND
M1: Refrigerant Compressor
M2: Fan Motor
MC1: Magnetic Contactor for Compressor
MC2: Magnetic Contactor for Fan Motor
S1: Switch “On-Off”
TH: Thermal Relay
S3: Fan Pressure Switch
S4: High Pressure Switch
GL1: Green Lamp
SENSOR: Temperature Sensor
SOL1: Electronic Drain
DCB: Digital Control Board
SK1: Spark Killer, Suppressor
(Resistance:120Ω+Capacitor:0.1uF)
TB1: Terminal Block for Main Power
CH: Crankcase Heater
L3L1
LEGEND
M1 : Ref. Compressor
M2 : Fan motor
TH : Thermal Relay
S3 : Fan pressure switch
S1 : Switch "on-o"
S4 : High pressure switch
SENSOR : Temperature Sensor
GL1 : Green Lamp
SOL1 : Electronic drain
DCB : Digtal Control Board
120V
0V
50VA
480V
0V
TRANSFORMER
460V / 3PH / 60Hz
L2
F1(2A)
TH
MC2
MC1
U1
V1
W1
U2
V2
W2
SK1 : Spark Killer
(Resistance: 120Ω, Capacitor: 0.1uF)
SOL1
DCB2
COMMON ALARM CONTACT
MC1 : Magnetic Contactor
MC2 : Magnetic Contactor
Ref.
Compressor
Fan Motor
Sensor
Drain valve
TB1
TB1 : Terminal Block for Main Power
Customer's installation
L3L1 EL2
CH
CH : Crankcase Heater
GL1
S1
MC1
S4
S3
T2
R2
MC2
TH
T1
R1
M2
M1
SK1
12
11
COMP
COM
COMP
S1
A2
FG
A1
A2
R2
T2
R2
8
FG
RCOM
RB
RA
7
8
2
1
MCGUIRE AIR COMPRESSORS INC
1-888-229-9999
MCGUIRE AIR COMPRESSORS INC
1-888-229-9999

Related product manuals