EasyManua.ls Logo

Deltech SPX FLOW - Models HGEN800 W through HGEN1200 W

Deltech SPX FLOW
28 pages
Print Icon
To Next Page IconTo Next Page
To Next Page IconTo Next Page
To Previous Page IconTo Previous Page
To Previous Page IconTo Previous Page
Loading...
19
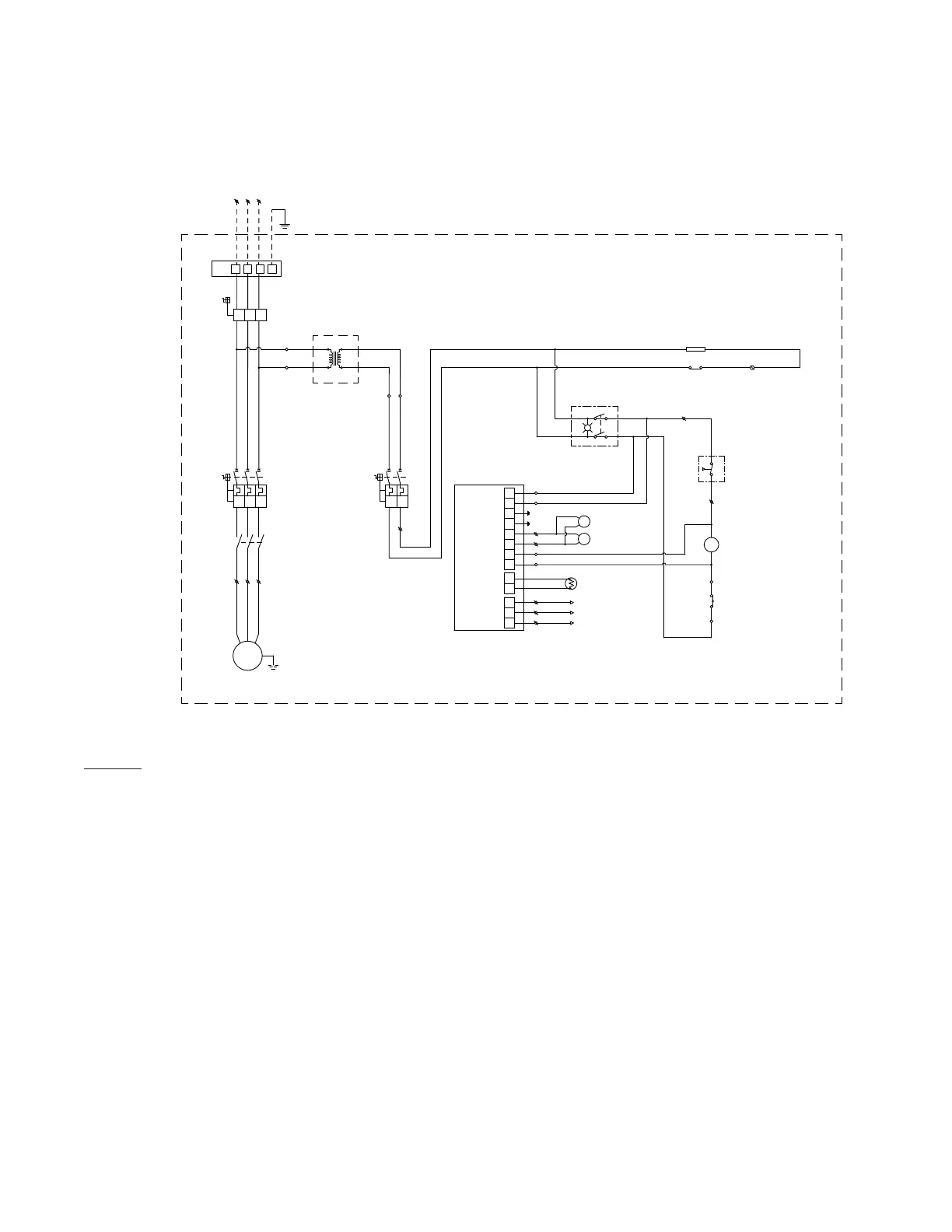
SPECIFICATIONS: WATER-COOLED UNITS
Electrical Schematic:
Models HGEN800W through HGEN1200W
LEGEND(HGEN800W-HGEN1200W)
Q1: Power Cut-Off Switch with Handle
TH1: Manual Motor Starter for Refrigerant Compressor
MC1: Magnetic Contactor for Refrigerant Compressor
CP1: Circuit Protector for Control Power
S1: Switch “On-Off”
S2: High Pressure Switch
GL1: Green Lamp
SOL1: Electronic Drain Valve #1
SOL2: Electronic Drain Valve #2
SENSOR: Temperature Sensor
DCB2: Digital Control Board II
TB1: Terminal Block for Main Power
CH: Crankcase Heater
LEGEND
Q1 : POWER CUT-OFF SWITCH WITH HANDLE
TH1 : MANUAL MOTOR STARTER FOR REF' COMP.
CP1 : CIRCUIT PROTECTOR FOR CONTROL POWER
S1 : SWITCH "ON-OFF"
S2 : HIGH PRESSURE SWITCH
SENSOR : TEMPERATURE SENSOR
GL1 : GREEN LAMP
SOL1 : ELECTRONIC DRAIN VALVE #1
DCB2 : DIGITAL CONTROL BOARD II
MC1 : MAGNETIC CONTACTOR FOR REF' COMP.
TB1 : TERMINAL BLOCK FOR MAIN POWER
CH : CRANKCASE HEATER
SOL2 : ELECTRONIC DRAIN VALVE #2
L3
L1
TH1-a
L3L1 L2
S3
MC1
S1
24
11
25
CH
MC1-b
4
TRANSFORMER
0V
480V
100VA
0V
1-0
3
U1 V1 W1
21
Q1
TH1 CP1
Sensor
SOL1
DCB2
C/Alarm NC
C/Alarm COM
C/Alarm NO
1-1
2
120V
TB1 L3L1 L2 E
Customer's installation
SOL2
GL1
MC1
480V / 3PH / 60HZ
REF'
COMP'
COMP
COM
COMP
S1
A2
FG
FG
A1
A2
24
21
11
25
20
22
T1+
T1-
RB
RCOM
RA
32
33
34
I> I> I>
I> I> I>
I> I>
MCGUIRE AIR COMPRESSORS INC
1-888-229-9999
MCGUIRE AIR COMPRESSORS INC
1-888-229-9999

Related product manuals