EasyManua.ls Logo

Diamond Aircraft DV 20 E - Page 182

Diamond Aircraft DV 20 E
230 pages
Print Icon
To Next Page IconTo Next Page
To Next Page IconTo Next Page
To Previous Page IconTo Previous Page
To Previous Page IconTo Previous Page
Loading...
Airplane Description
DV 20 E AFM
Page 7 - 18 Rev. 2 22-Mar-2022 Doc. No. 4.01.25-E
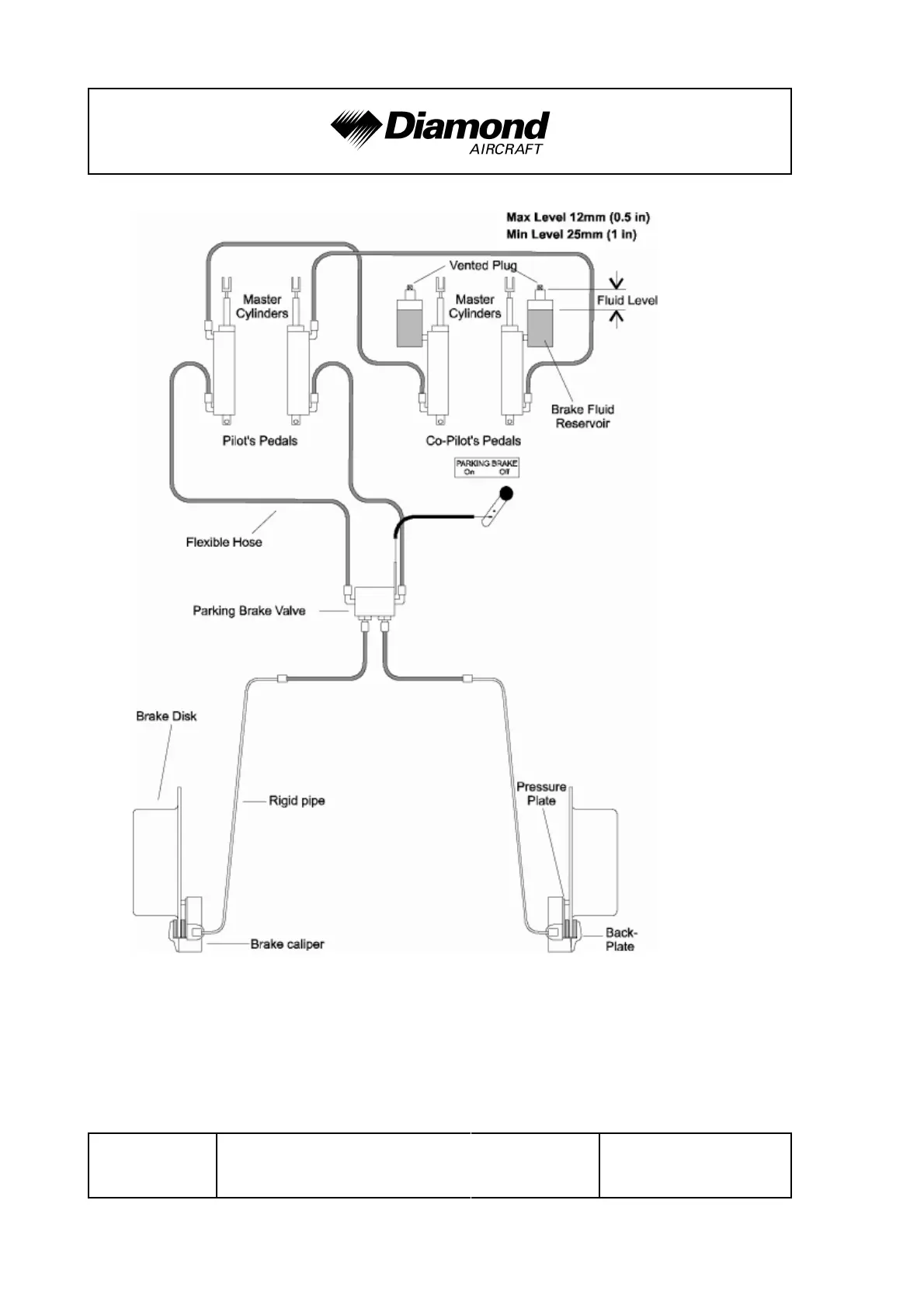
Figure 7.7 - Brake System Schematic Diagram'

Table of Contents

Related product manuals