EasyManua.ls Logo

DIMA HC-100 - Block Diagram of Air

DIMA HC-100
174 pages
Print Icon
To Next Page IconTo Next Page
To Next Page IconTo Next Page
To Previous Page IconTo Previous Page
To Previous Page IconTo Previous Page
Loading...
Chapter 3 HYBRID Coater Service Manual ver1.1
8
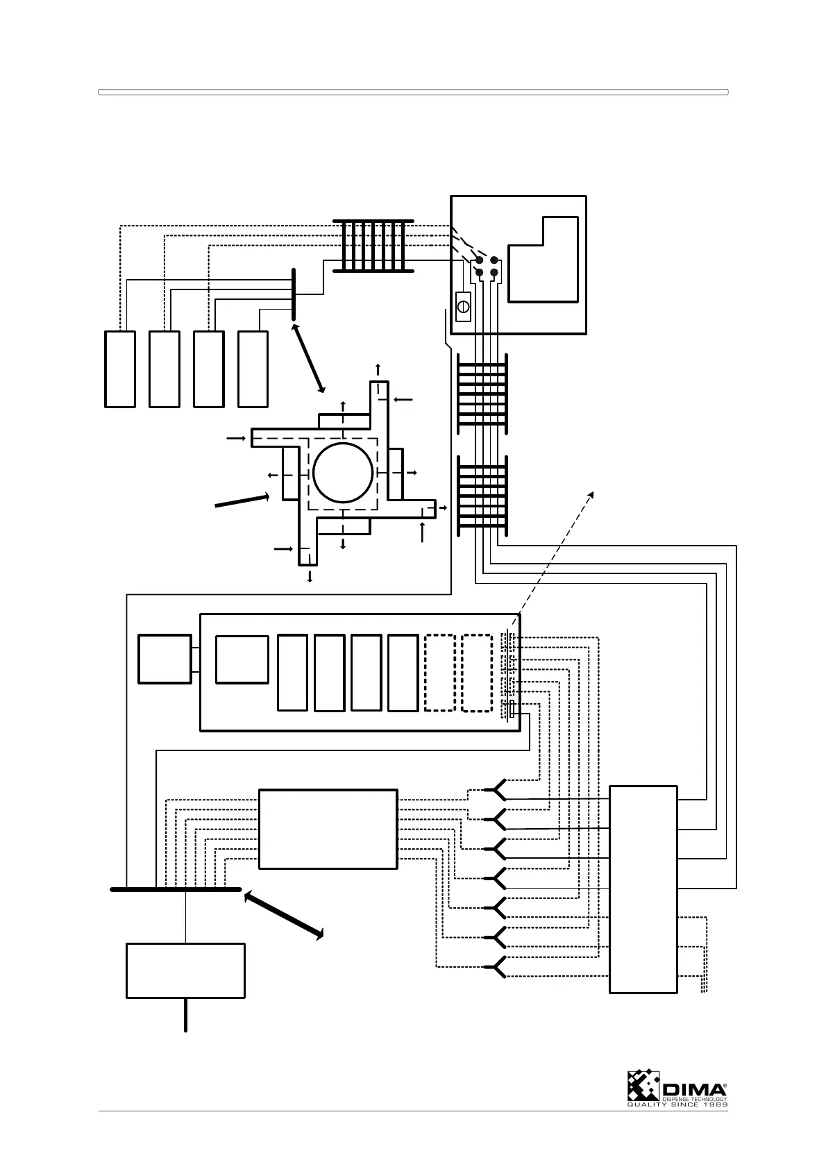
3.3 Block Diagram of Air
Below figure shows the block diagram of the air parts of the machine.
EL-04875
Connection
PCB
Cable
Duct
Cable
Duct
EL-04548
Processor
Module
EL-04873
Control
PCB
Mounting Bracket for up to
8 Pressure Sensors
(Pressure Sensors part of
Kit HC-1050 or HC-1051)
Cable Duct
Valve Mount
Assembly
Valve Mount
Assembly
Valve Mount
Assembly
Valve Mount
Assembly
1
2
3
4
Air Filter
&
Pressure Regulation
Air Supply
Air
Distribution
Block
optional Pressure
Reducing Valves(Part of
Kit HC-1050 or HC-1051)
Output for
Medium
Pressure or
other optional
Functions
Valves for
Up/Down/Tilt/Normal
Valves for Atomising Air or
other functions
12
34
EL-04872
Power
LED
Control
Air Distributor Cross
(HC-200 only)
Main Air IN
optional
Solenoid
Valves
(Part of Kit
HC-1050 or
HC-1051)
1
2
3
4
A1
A2
B1
B2
C1
C2

Table of Contents

Related product manuals