EasyManua.ls Logo

Distech Controls ECL/ECB-PTU Series - Page 31

Distech Controls ECL/ECB-PTU Series
138 pages
Print Icon
To Next Page IconTo Next Page
To Next Page IconTo Next Page
To Previous Page IconTo Previous Page
To Previous Page IconTo Previous Page
Loading...
BACnet MS/TP Communication Data Bus Fundamentals
Network Guide 29
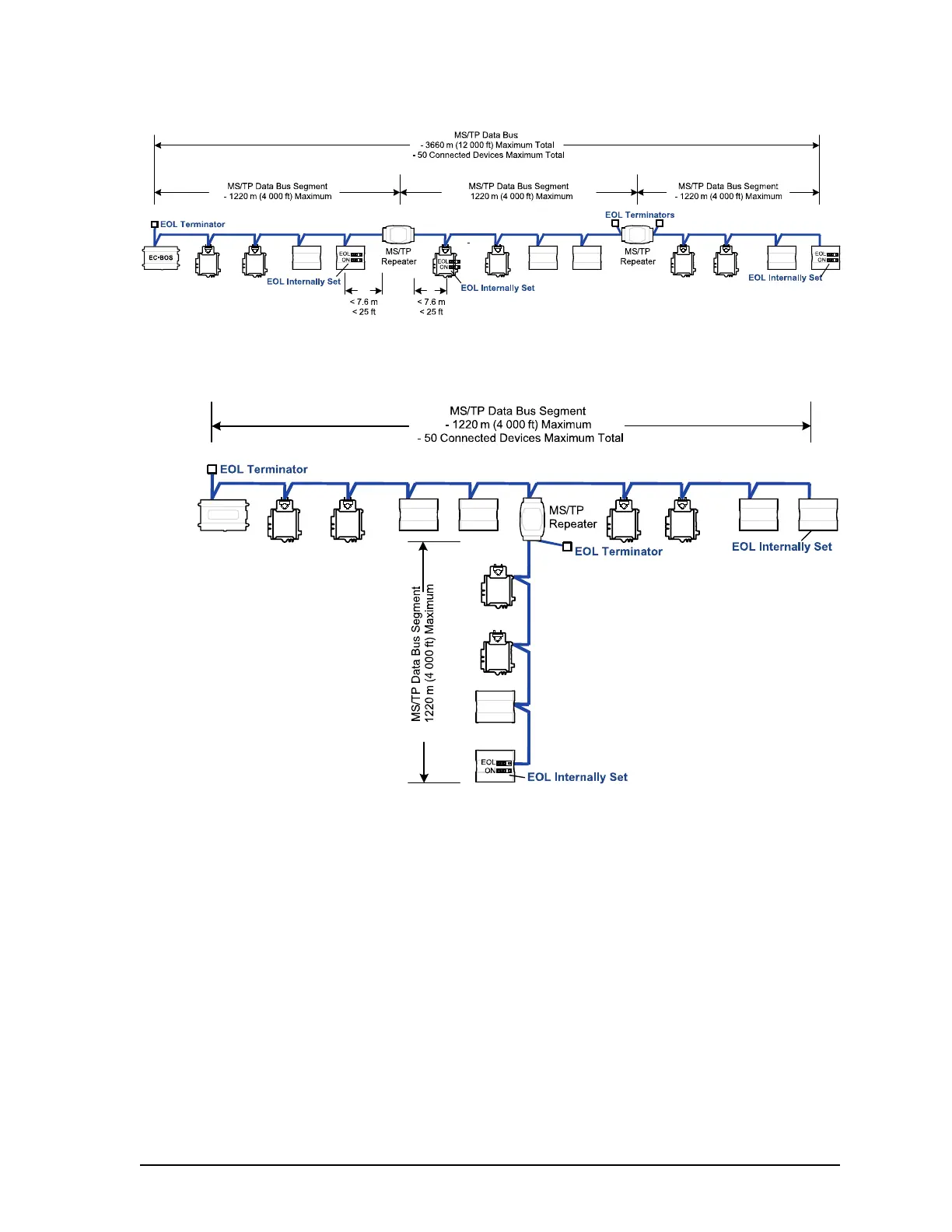
Figure 16: Using a Repeater to Extend the Range of the LAN
A repeater can be used to create a spur as shown below.
Figure 17: Adding a Spur by Using a Repeater
A repeater is counted as a device on each data bus to which it is connected.
When third party devices are connected to a data bus segment, the number of devices that
can be connected to that data bus segment may be reduced. See Device Loading on page 15.

Table of Contents

Related product manuals