EasyManua.ls Logo

dji ROBOMASTER - Micro USB Port

dji ROBOMASTER
21 pages
Print Icon
To Next Page IconTo Next Page
To Next Page IconTo Next Page
To Previous Page IconTo Previous Page
To Previous Page IconTo Previous Page
Loading...
ROBOMASTER Development Board Type C
User Manual
8
© 2020 DJI All Rights Reserved.
The relationship between the STM32 boot method and BOOT conguration is shown below.
Boot Mode Selection Pins
Boot Mode Aliasing
BOOT1 BOOT0
X 0 User Flash memory User Flash memory is selected as the boot space
0 1 System memory System memory is selected as the boot space
1 1 Embedded SRAM Embedded SRAM is selected as the boot space
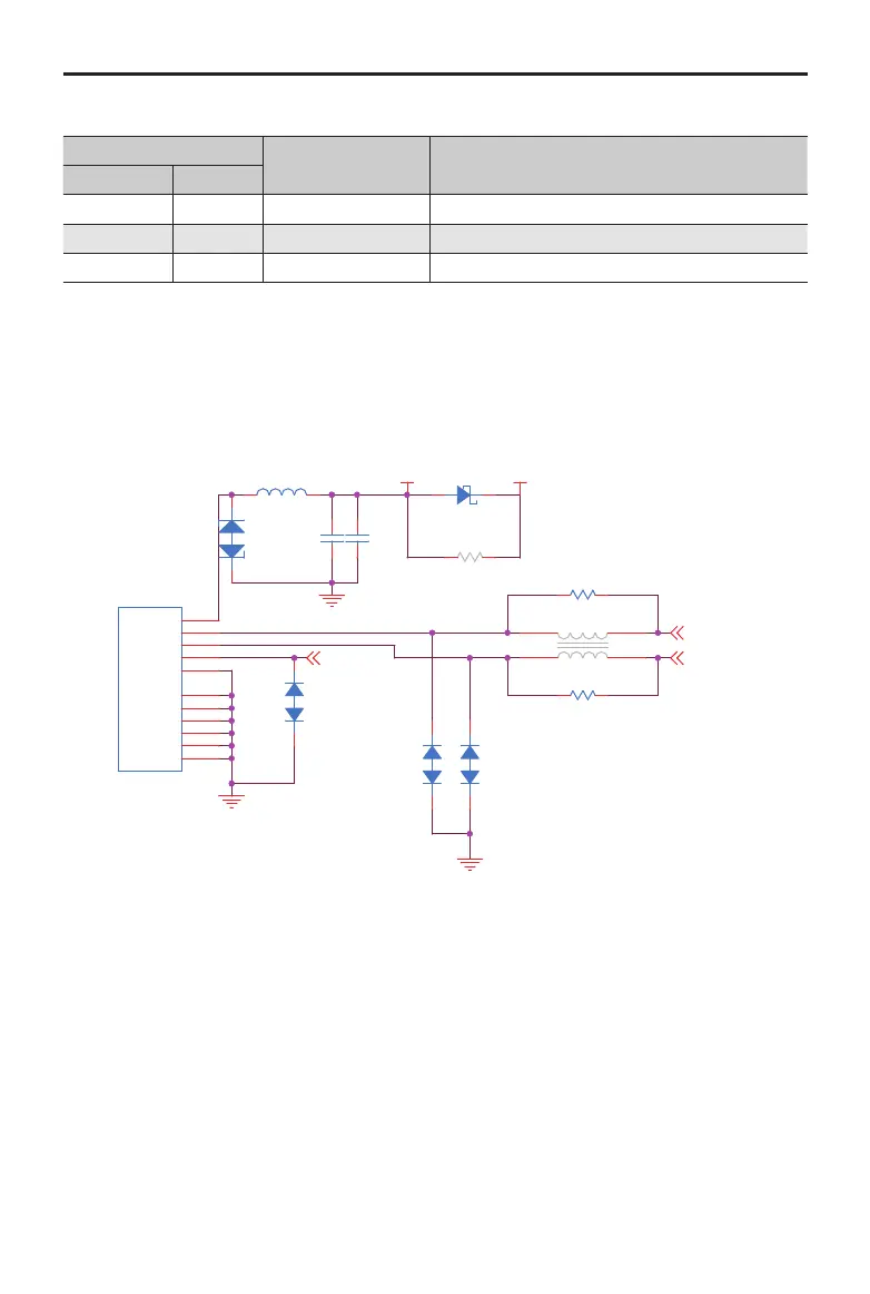
Micro USB Port
A full-speed USB port is integrated in the Board Type C and can be used for USB communication with
other devices while also meeting USB 2.0 protocol specications. In primary mode, it supports full-
speed (FS, 12 Mbps) and low-speed (LS, 1.5 Mbps) transceivers. In secondary mode, only full-speed
(FS, 12 Mbps) transceivers are supported.
VCC5V_USB VCC_5V
USB_DM [4]
USB_DP [4]
USB_OTG [4]
C861uF
0402
D6
DSS34
3A
A C
L6
0603 1.4A
L12
NC
1 2
34
D9
PESD5V0F1BL
C A
R65
0.0R0402
D8
PESD5V0F1BL
C A
D7
PESD12VV1BL
A
C
J7
1.0A
VBUS
1
DM
2
DP
3
ID
4
GND
5
SHELL1
6
SHELL2
7
SHELL3
8
SHELL4
9
SHELL5
10
SHELL6
11
R211 0.0R
0603NC
D35
PESD5V0F1BL
C
A
R58
0.0R0402
C85100nF
0402
The USB port can be used to supply power for a Board Type C (only STM32 and some onboard
external devices can be driven by the USB port*) and download rmware in DFU mode with BOOT
conguration. Follow the steps below to download Board Type C rmware in DFU mode.
1. Set the level status of BOOT0 as high and BOOT1 as low using jumpers.
2. Connect the Board Type C to a computer using the USB cable.
3. Press the RST button to reset the Board Type C and enter DFU mode.
4. Convert the BIN le to a DFU le using the DFU File Manager.
5. Download the DFU le to the Board Type C using DfuSe Demo.
* USBpowersupplyisforpowernetworkVCC_5Vonly.OnboarddeviceslikethePWMexternalportpoweredby
powernetworkVCC_5V_Marenotsupported.

Related product manuals