EasyManua.ls Logo

Doosan D439E - Page 162

Doosan D439E
366 pages
Print Icon
To Next Page IconTo Next Page
To Next Page IconTo Next Page
To Previous Page IconTo Previous Page
To Previous Page IconTo Previous Page
Loading...
D439E Service Manual 4. Fuel system
160
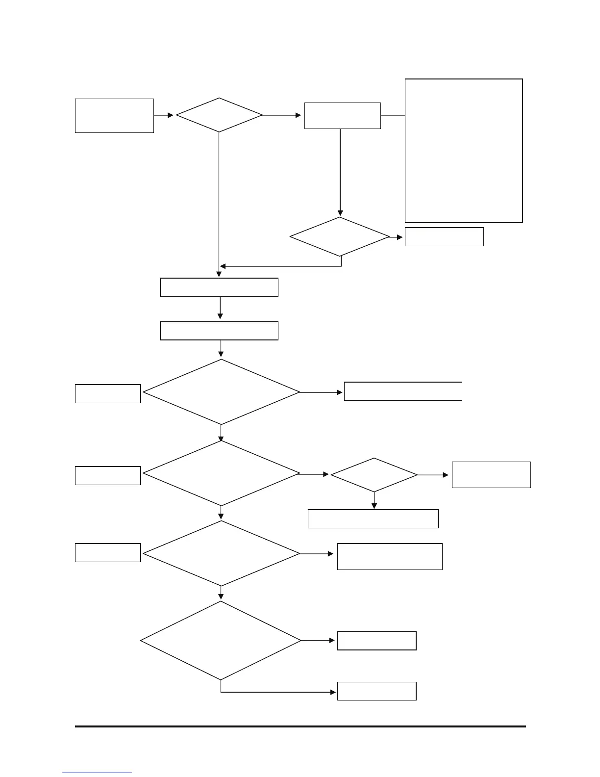
Trouble diagnosis flow when engine is lack of power
NG
Lack of power in
engine, Insufficient
injection quantity
Check based on
each trouble code
Ex)
Fix the single fail of sensor,
ECU, pump SCV and TWV
system
CKP (Crank shaft Position)
Sensor system
PC sensor system (rail
pressure sensor)
Accel sensor system
ECU sensor system (CPU
malfunction)
TWV system
Defect caused by FCCB
(fuel control for cylinder
balance) is processed by other
flow
Check SCV resistance value
at 20, 7.9±0.25(24V)
Fuel system check flow
Sensors, wirings check flow
Check injector
injection (Diagnosis equipment
Check the cylinder without any
vibration change at one cylinder
stop mode
Check poor connection of ECU
ground and ECU connector
Pump system
Injector system
ECU system
Replace supply pump
Repair or replace
wiring
Check injector
wiring
Replace correspondin
g
injector
Repair or correct the wiring
and connection
Completed
Erase the
trouble code and previous
pump learned values with the
diagnosis equipment. Perform the
learning again at idle after
engine warm up.
Replace ECU
Currently
malfunction
Currently
malfunction
OK
Completed
Is “engine
lacks power”
corrected?
OK
NG
OK
OK
NG
OK
OK
OK
OK
OK
NG
NG
NG

Table of Contents

Related product manuals