EasyManua.ls Logo

Doosan D439E - Page 163

Doosan D439E
366 pages
Print Icon
To Next Page IconTo Next Page
To Next Page IconTo Next Page
To Previous Page IconTo Previous Page
To Previous Page IconTo Previous Page
Loading...
D439E Service Manual 4. Fuel system
161
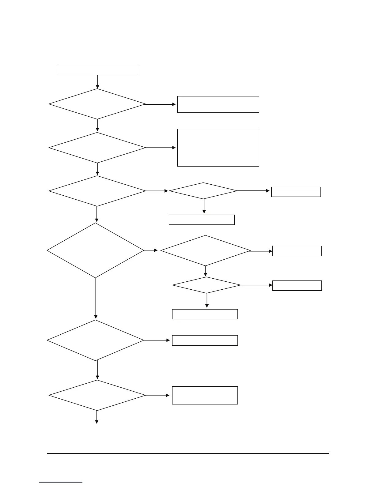
Trouble diagnosis flow in systems of sensors and wirings
Sensors and wirings check flow
Check connectors
and wires for connection (DCP, TDC,
PC
,
Accel sensor
)
Check rotation
signals, and active conditions of CKP
sensor and TDC sensor
Check
PC sensor output
(Diagnosis equipment) at 0 MPa after
10 minutes from engine
stop
Check
PC sensor
(diagnosis equipment)
Check to see if pressure
increases to the pressureset at leakage
check mode and check PC
movement at the
same time.
Check accel
sensor output (with diagnosis
equipment) and voltage value at idle
full (PTO system also must be
checked)
Check main relay
operating sound and voltage supply
(19V)
Repair or replace connector
connection and wiring
Check and replace flywheel for any
damage (Check to see if the air
gap between sensor and flywheel
tone wheel is proper)
CKP sensor
TDC sensor
Check wirin
g
Re
p
lace PC sensor
Check Pressure
limiter leakage (Return pipe at the
pressure limiter is cold,
warm-u
p)
Re
p
air wirin
g
Check wirin
g
Replace PC sensor
Replace the rail
Re
p
air wirin
g
Adjust accel sensor
Check wiring and replace
relay
NG
OK
NG
NG NG
NG
Hot
Cold
NG
NG
OK
OK
OK
NG
OK
OK
OK
OK

Table of Contents

Related product manuals