EasyManua.ls Logo

Doosan D439E - Page 164

Doosan D439E
366 pages
Print Icon
To Next Page IconTo Next Page
To Next Page IconTo Next Page
To Previous Page IconTo Previous Page
To Previous Page IconTo Previous Page
Loading...
D439E Service Manual 4. Fuel system
162
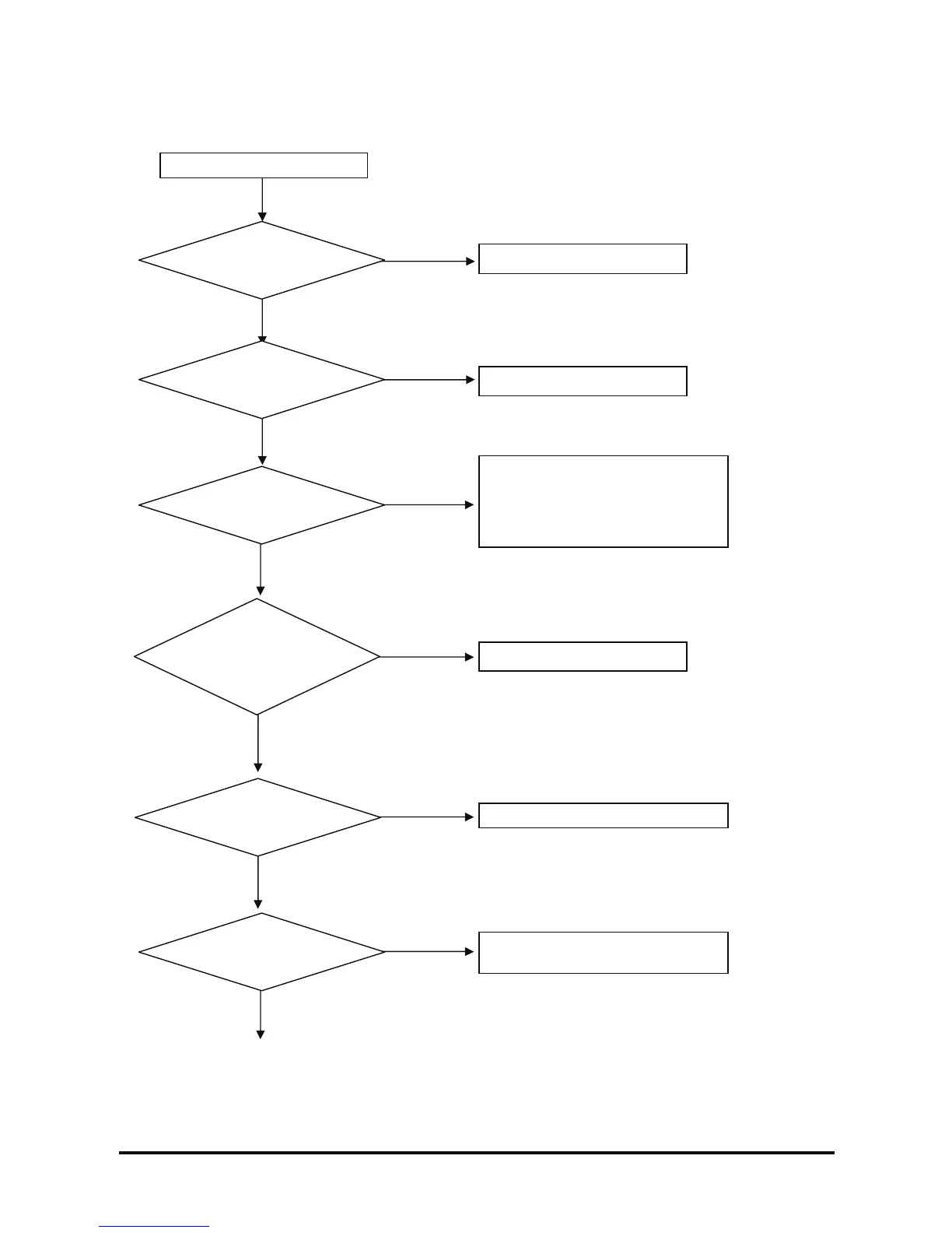
Trouble diagnosis flow in fuel system
Fuel system check flow
Check fuel tank
(airtightness, dirt,
moisture
,
etc.
)
Check fuel hose
for damage
(
both sides
)
Check fuel filter
(foreign substances or oil) Check
moistures in element
Operate the fuel
filter priming pump to eliminate
the completely from fuel passage.
Check any air leak from fuel
tank retum pipe.
Repair or replace fuel tank
Repair or replace hose
NG
OK
NG
NG
NG
OK
OK
Clean or replace fuel filter or fuel line.
De-moisturize the element
“After replacing fuel filter, perform air
bleeding of filter and increase the rpm
(racing several times) to bleed the air in the
fuel line.
Bleed air completely
Check engine
leaks outside of the engine
NG
OK
Check repair or correction of pipe etc
Check the leak
inside the engine (Check if engine oil
in creases
)
NG
OK
Check fuel line again and replace injector
(when injector leaks)

Table of Contents

Related product manuals