EasyManua.ls Logo

Elsner Solexa 230V - Page 50

Elsner Solexa 230V
52 pages
Print Icon
To Next Page IconTo Next Page
To Next Page IconTo Next Page
To Previous Page IconTo Previous Page
To Previous Page IconTo Previous Page
Loading...
49
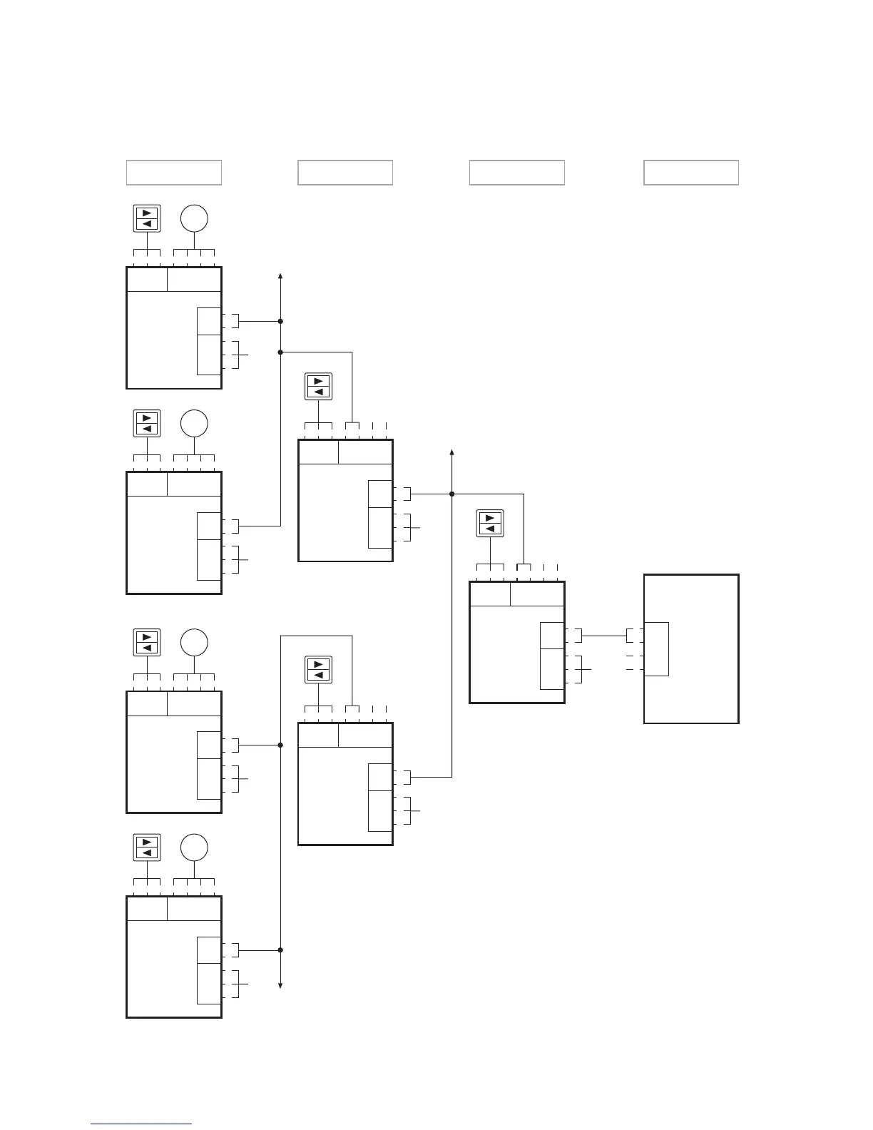
Central control with group formation with motor control units at the drive
output of Solexa weather station:
Drive
Output
¤
£
PE N
Automatic
Control
IMSG 230
PEN
L1
Netz
Feeder
230 V AC
Zentral
¤
£
Motor
¤
£
PE N
Taster
¤
£
L1 out
Control SystemCentral Control UnitGroup Control UnitsSingle Control Units
IMSG 230
PEN
L1
Netz
Feeder
230 V AC
Zentral
¤
£
Motor
¤
£
PE N
Taster
¤
£
L1 out
IMSG 230
PEN
L1
Netz
Feeder
230 V AC
Zentral
¤
£
Motor
¤
£
PE N
Taster
¤
£
L1 out
IMSG 230
PEN
L1
Netz
Feeder
230 V AC
Zentral
¤
£
Motor
¤
£
PE N
M
230 VAC
Taster
¤
£
L1 out
IMSG 230
PEN
L1
Netz
Feeder
230 V AC
Zentral
¤
£
Motor
¤
£
PE N
M
230 VAC
Taster
¤
£
L1 out
IMSG 230
PEN
L1
Netz
Feeder
230 V AC
Zentral
¤
£
Motor
¤
£
PE N
M
230 VAC
Taster
¤
£
L1 out
IMSG 230
PEN
L1
Netz
Feeder
230 V AC
Zentral
¤
£
Motor
¤
£
PE N
M
230 VAC
Taster
¤
£
L1 out
other IMSG 230
other
IMSG 230
other IMSG 230

Table of Contents