EasyManua.ls Logo

Emakefun PS2X - Buzzer; Buzzer Introduction

Emakefun PS2X
46 pages
Print Icon
To Next Page IconTo Next Page
To Next Page IconTo Next Page
To Previous Page IconTo Previous Page
To Previous Page IconTo Previous Page
Loading...
Copy right © 2018 Shenzhen Emakefun Technology co., Ltd.
29
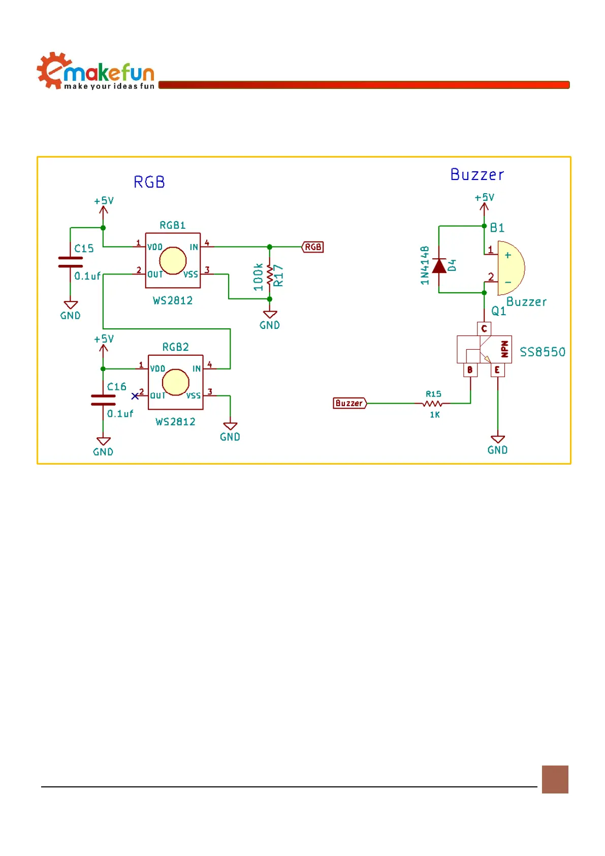
path: load file -> ArduinoDemo -> RGB - > RGB_test1.ino) After burning the sample program, turn on the
power switch and you will see the RGB light flashing. The schematic diagram of the RGB LED light is
shown in Figure 9-3.
Figure 9-3 RGB LED and buzzer schematic
Buzzer
Buzzer Introduction
The buzzer is an integrated structure electronic sounder that is powered by a DC voltage and is used in
electronic products as a sounding device. The buzzer is mainly divided into two types: active buzzer and
passive buzzer. The main difference between the two is as follows:
The ideal signal for active buzzer operation is direct current, usually labeled VDC, VDD, and so on.
Because the buzzer has a simple oscillating circuit inside, it can drive the molybdenum sheet to vibrate as
long as it is energized. However, some active buzzers can work under certain AC signals, but the voltage
and frequency of the AC signal are very high. This kind of scene is rare.
There is no oscillation circuit inside the passive buzzer, and the working signal is a pulse signal of a
certain frequency. If the passive buzzer for the DC signal is not responsive, the molybdenum sheet cannot
vibrate because the magnetic path is constant.