EasyManua.ls Logo

Emcotec RC Electronic DPSI RV - Page 34

Default Icon
48 pages
Print Icon
To Next Page IconTo Next Page
To Next Page IconTo Next Page
To Previous Page IconTo Previous Page
To Previous Page IconTo Previous Page
Loading...
DPSI RV Family Operating Instructions Version 2.0
Page 34 of 48
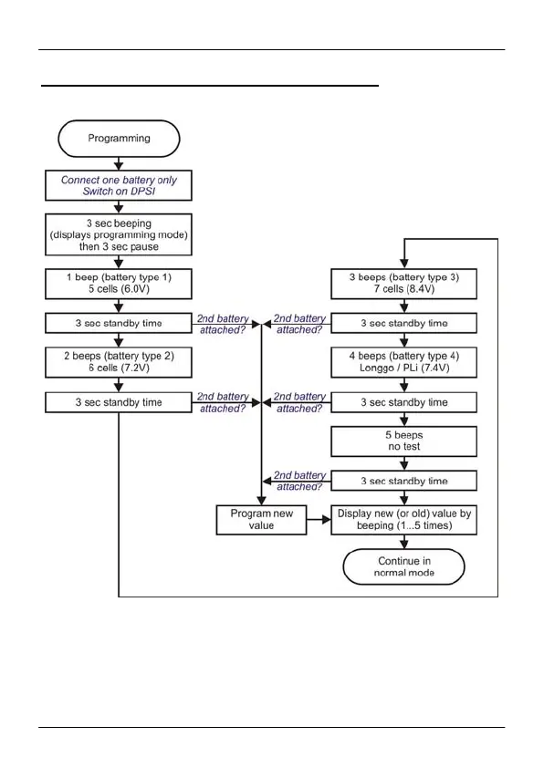
An overview of programming the type of battery:

Related product manuals