EasyManua.ls Logo

ESAB ES 95i - System Schematic

ESAB ES 95i
40 pages
Print Icon
To Next Page IconTo Next Page
To Next Page IconTo Next Page
To Previous Page IconTo Previous Page
To Previous Page IconTo Previous Page
Loading...
ESAB ES 95i
Manual 0-5458 A-3 APPENDIX
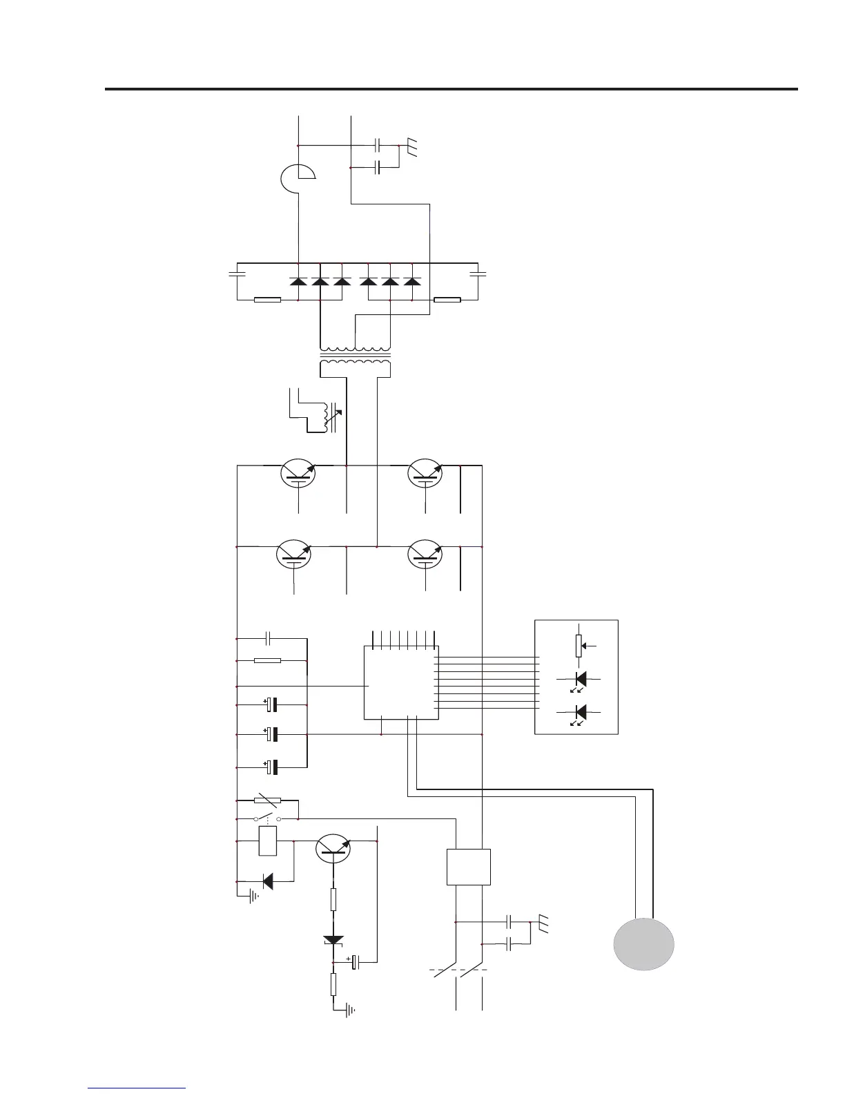
APPENDIX 3: SYSTEM SCHEMATIC
AC
1
AC
3
+
2
-
4
-24V
L?
TRAN S2
OC
Pr2
OC1
OC2
Pr1
DR1
DR2
DR5
DR6
DR3
DR4
DR7
DR8
DR1
DR2
DR3
DR4
DR5
DR8
DR6
DR7
OC1OC2
K1 AC115V/60HZ
OUT
OUT
FAN
LED1
LED2
VR1
PTC
IGBT
IGBT
IGBT
IGBT
FJ
Art # A-09016

Related product manuals