EasyManua.ls Logo

ESP MAGDUO8B - Page 34

ESP MAGDUO8B
84 pages
Print Icon
To Next Page IconTo Next Page
To Next Page IconTo Next Page
To Previous Page IconTo Previous Page
To Previous Page IconTo Previous Page
Loading...
MAGDUO Control Panel Engineering and Commissioning Manual
26-1649-03
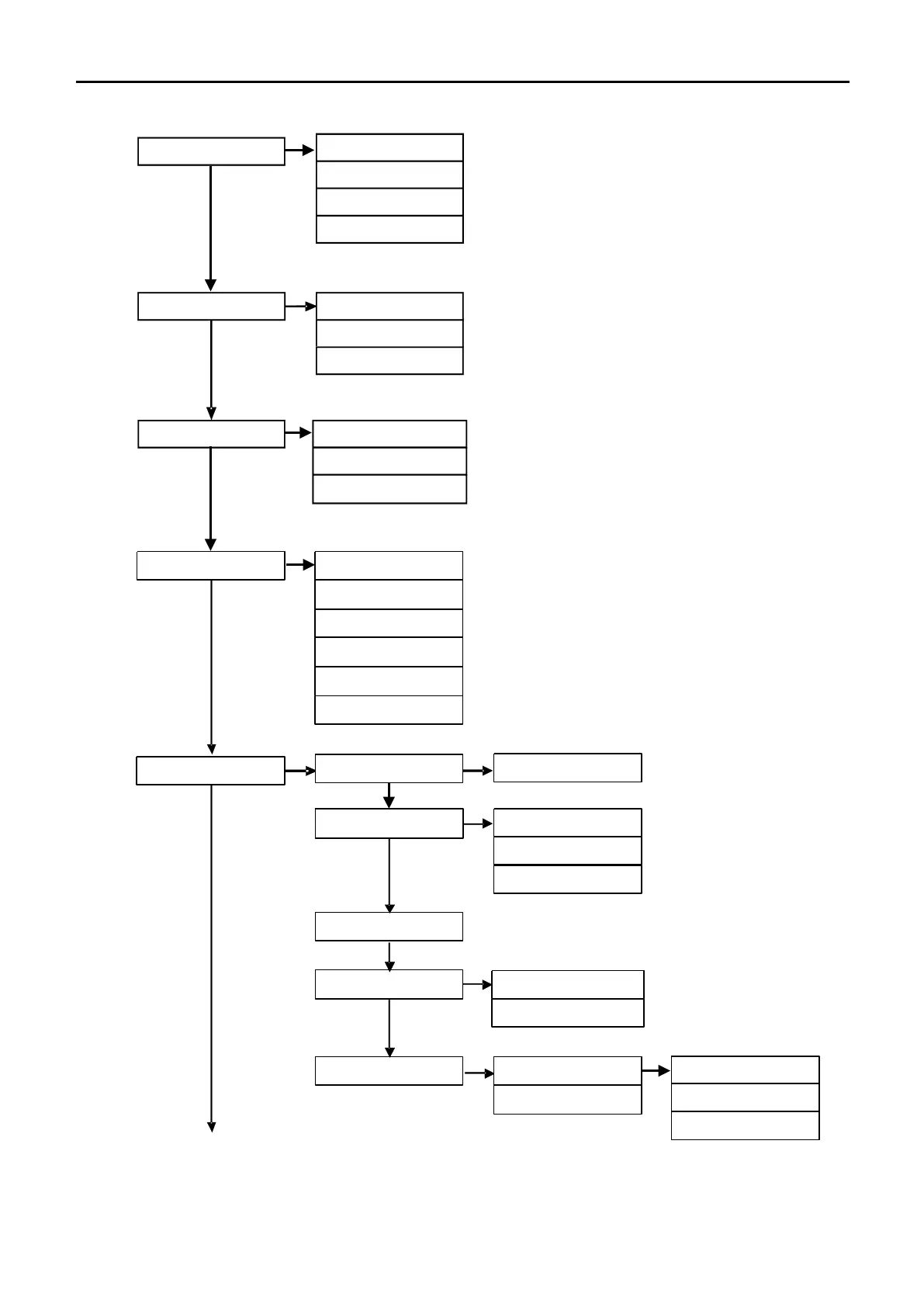
6. Zones 1. Zone Status
2. Zone Description
3. Zone Mode
7. Alarm Confirmation
1. Set Zone Type
2. Confirmation Type
3. Confirmation Delay
5. View Logs
1. All Event Logs
2. Fire Logs
3. Fault Logs
4. Panel Event Logs
8. Alarm Delay 1. Delay Zone o/ps
2. Delay Fire Relay
3. DLY monitored O/P1
4. DLY monitored O/P2
5. Delay Time
6. Zone of origin Delay
9. Panel Details
1. Buzzer
2. Access Code
1. ON / OFF
1. User
2. Supervisor
3. Engineer
3. Software Version
4. PNL identification 1. Panel Number
2. Panel Description
5. Timers 1. Weekly Test Timer
2. Service Timer
1. Weekly Test On/ Off
2. Weekly Test Day
3. Weekly Test Time

Table of Contents

Related product manuals