EasyManua.ls Logo

EXFO MAX-860 - Page 47

EXFO MAX-860
495 pages
Print Icon
To Next Page IconTo Next Page
To Next Page IconTo Next Page
To Previous Page IconTo Previous Page
To Previous Page IconTo Previous Page
Loading...
Test Setup - Test Applications
MaxTester 39
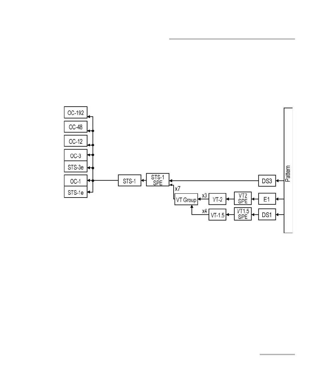
SONET/SDH - DSn/PDH BERT
Path/Mapping
The SONET/SDH - DSn/PDH BERT test application offers the following
path/mapping structures depending on the model and enabled
options.
For SONET:

Table of Contents

Related product manuals