EasyManua.ls Logo

Extra EA 500 - Page 268

Default Icon
400 pages
Print Icon
To Next Page IconTo Next Page
To Next Page IconTo Next Page
To Previous Page IconTo Previous Page
To Previous Page IconTo Previous Page
Loading...
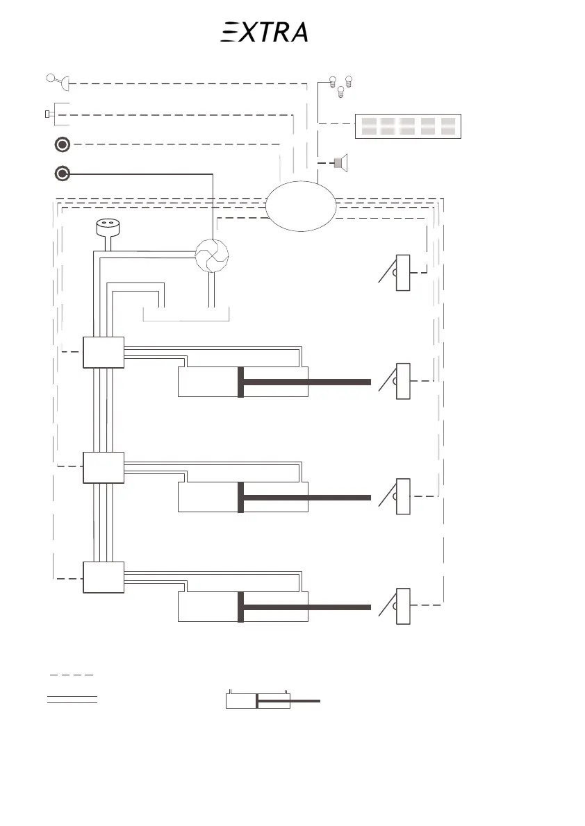
Section 7 Pilot’s Operating Handbook
Description of Airplane and Systems EXTRA 500
Three green lights
Annunciator Panel
Gear warning horn
Safety
switch
Limit
switch(es)
Limit
switch(es)
Limit
switch(es)
Lower doors
Upper doors
LANDING GEAR
switch
Gear warn mute
GEAR CTRL
circuit breaker
HYDR
circuit breaker
Accumulator
Hydraulic pump
Sump
Valve
Valve
Valve
Main landing gear struts and
nose gear strut & doors
Legend:
Electrical wiring
Hydraulic lines
Hydraulic cylinders
Gear-CTRL
logic
Figure 7-8
Landing Gear Schematic
7-18 26. January 2011

Table of Contents

Related product manuals