EasyManua.ls Logo

Fimer TM 236 - Schéma des Liaisons

Fimer TM 236
168 pages
Print Icon
To Next Page IconTo Next Page
To Next Page IconTo Next Page
To Previous Page IconTo Previous Page
To Previous Page IconTo Previous Page
Loading...
31
ESPAÑOL FRANÇAIS
DEUTSCH
ENGLISH
ITALIANO
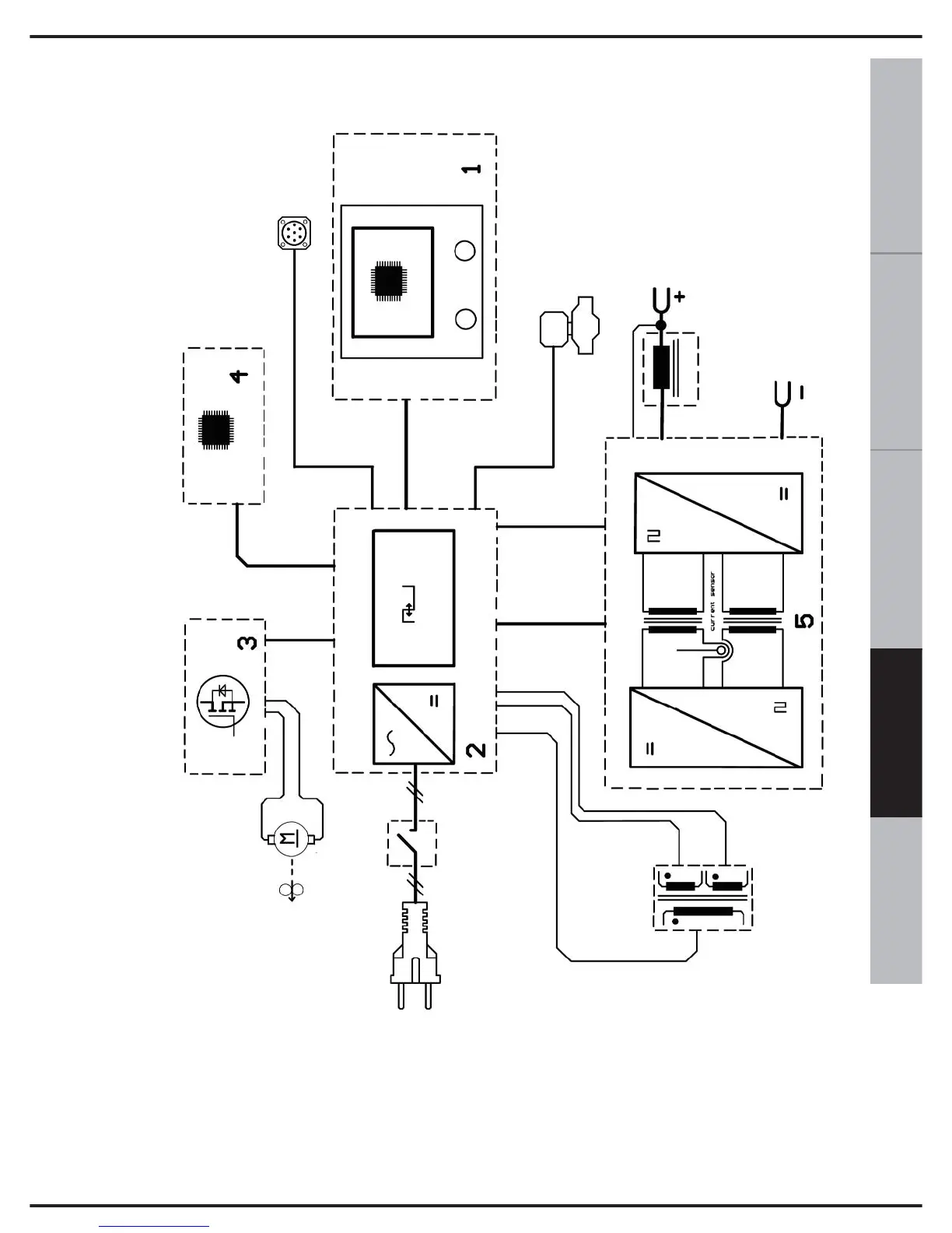
25. SCHÉMA DES LIAISONS
1. Pupitre de contrôle
2. Carte de contrôle du puissance
3. Carte de contrôle du moteur
4. Carte de contrôle du processus
5. Puissance de l'onduleur
6. Le transformateur auxiliaire

Table of Contents

Related product manuals