EasyManua.ls Logo

Frick RWB II Plus - Page 29

Frick RWB II Plus
32 pages
Print Icon
To Next Page IconTo Next Page
To Next Page IconTo Next Page
To Previous Page IconTo Previous Page
To Previous Page IconTo Previous Page
Loading...
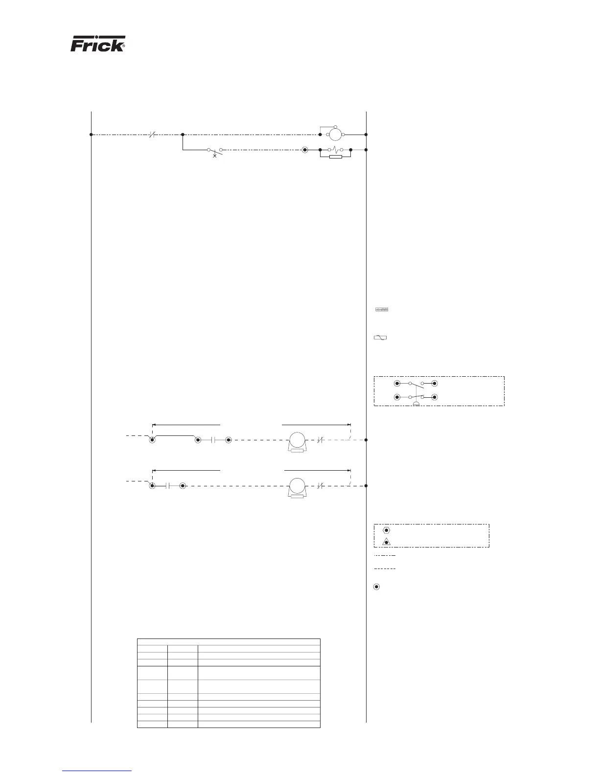
RWB II PLUS MICROPROCESSOR CONTROL
MAINTENANCE
S70-200 OM
Page 29
3
HOT
HOT
SHT.2-3,4
31
30
60
60
63
63
LINE NO.
3
2CR
58
77
78
5
76
75
74
73
72
70
71
69
68
67
66
65
SEE NOTE A
IF REQ'D
JUMP TO 6
64
63
62
SEE NOTE A
IF REQ'D
JUMP TO 6
61
60
59
36
51
57
56
55
54
53
52
50
49
48
46
47
45
44
43
42
41
5
40
ENTERING OR LEAVING MICRO PANEL
OR BE RUN IN SAME CONDUIT AS ANY MICRO CONTROL WIRING
SEE FRICK PUBLICATION S90-400 SB/ SERVICE MANUAL.
FOR PROPER INSTALLATION OF ELECTRONIC EQUIPMENT,
NO SINGLE PHASE OVER 300 VOLTS SHALL ENTER OR LEAVE MICRO PANEL
NO THREE PHASE WIRING SHALL ENTER OR LEAVE MICRO PANEL
FOR HIGH POT TEST PROCEDURE, SEE MMIB NO. 4.11.10.7
AND EPROMS, SEE MMIB NO. 4.11.10.11
FOR INSTALLATION OF MICROPROCESSOR BOARD
TEST PROCEDURE, SEE MMIB NO. 4.11.10.4
FOR RWB II PLUS PACKAGE/MICROPROCESSOR
SEE 640D0019 FOR STANDARD CONTROL CENTER ASSEMBLY
ALL CONTROL CENTER WIRING TO BE #16 AWG
STRANDED WIRE UNLESS SPECIFIED OTHERWISE.
TERMINALS IN JUNCTION BOXES FOR SPLIT SKID UNITS
(OPT.)
CIRCUIT DESCRIPTION
CUSTOMER'S CONNECTIONS TO CONTROL CIRCUIT (MINIMUM OPTIONS)
CONTROL POWER
OIL HEATER POWER
CURRENT TRANSFORMER
COMPRESSOR AUX
COMPR. STARTER ISOLATED CONTACT
COMPR. STARTER (SEE NOTE A) OR
OIL PUMP STARTER ISOLATED CONTACT
OIL PUMP STARTER (SEE NOTE A) OR8,2
5,19
3,4
5,20
18,2
36,18
37,8
OIL PUMP AUX
1A,2A,GND
TERM NO.
1,2,GND
2
3CR CONTACT IS USED
WIRING IF ISOLATED
2CR CONTACT IS USED
WIRING IF ISOLATED
18
837
(Y)
3CR
(Y)
SEE NOTE B
JUMPER
(Y)
(Y)(Y)
42
2CR
SEE NOTE A
MS
SEE NOTE A
MS
(SEE NOTE C)
COMPR MOTOR STARTER
AT EACH COIL (SEE NOTE C)
PUMP STARTER COIL
INSTALLED AT OIL
SUPPRESSOR OR VARISTOR
IF STARTER CONTAINS MULTIPLE
CONTACTORS, RELAYS, & TIMERS,
ADD SUPPRESSORS OR VARISTORS
OIL PUMP STARTER
OL
NEU
OL
NEU
INDICATES DEVICES SUPPLIED ONLY
WHEN OPTIONAL OR REQUIRED
WIRING BY OTHERS- ALL WIRING ENTERING CONTROL
CENTER (INCLUDING GROUND & NEUTRAL) TO BE #14
AWG STRANDED WIRES UNLESS SPECIFIED OTHERWISE.
APPLICABLE ONLY IF REQUIRED
TERMINALS IN CONTROL CENTER
ON SEPARATOR SKID
TERMINALS IN JUNCTION BOX
ON COMPRESSOR SKID
TERMINALS IN JUNCTION BOX
GE #V250LA10A OR EQUAL FOR 230 VOLTS
GE #V130LA10A OR EQUAL FOR 115 VOLTS
METAL OXIDE VARISTOR (MOV) SPECIFICATIONS:
USE ELECTROCUBE #RG2031-3-6 OR EQUAL.
VDC IN SERIES WITH A 47 OHM RESISTOR.
RC NETWORK CONSISTING OF A .1 MFD CAPACITOR, 600
SUPPRESSOR SPECIFICATIONS:
ALL INDUCTIVE LOADS IN CONTROL CENTER.
A SURGE SUPPRESSOR OR MOV TO BE INSTALLED ACROSS
NOR. OPEN OR NOR. CLOSED.
AUX 1 & AUX 2 CAN BE PROGRAMMED TO ALARM OR SHUTDOWN,
PROGRAM AUX AS ABOVE. SEE 1 PSH WIRING BELOW FOR EXAMPLE.
ISOLATED CONTACT SHOULD BE INSERTED BETWEEN 5 & 29 OR 30.
REMOVE JUMPER 36 TO 42 & INSERT ISOLATED CONTACT(S). A SEPARATE
WHEN USING 2CR AS A ISOLATED CONTACT (PARAGRAPH 2, NOTE A),
PROGRAM AUX TO SHUTDOWN-NORMALLY CLOSED.
CONTACT(S). JUMP 42 TO EITHER 29 OR 30 (AUX 1 OR AUX 2).
(PARAGRAPH 1-NOTE A), REMOVE JUMPER 36 TO 42 & INSERT ISOLATED
WHEN REFERENCING MICRO POWER TO OPERATE COMPR. MOTOR STARTER
FOR OPTIONAL ALARMS & SHUTDOWNS: (HIGH LEVEL SHUTDOWN ETC.)
SAME NOTES APPLY TO OIL PUMP STARTER CIRCUIT ON LINE 63.
NOTE C:
NOTE B:
NOTE A:
THEHOT&NEUTRALLINESONLINE60.
IF 2CR IS USED AS A ISOLATED CONTACT, WIRE AS SHOWN BETWEEN
ONLY. JUMP TERM 6 TO 36.
CONFORMS TO FRICK STARTER SPECS, WIRE AS SHOWN ON LINE 60
IF COMPR. MOTOR STARTER IS A FRICK SUPPLIED STARTER OR
13
40
1TR
41
MANUFACTURE IF
ADDED AT TIME OF
POWER ASSIST IS
POWER ASSIST
POWER ASSIST
SEE NOTE C
INTERVAL
15 SEC
TR
6
2
10
1
SPECIFIED
41
2
NOR. CLOSED
SHUTDOWN
PROGRAM AUX 1 AS
HIGH DISCH PRESS SWITCH CUTOUT OPTION
HPCO
1-PSH
36
5
42
30
SURGE SUPPRESSOR
VARISTOR
MICROPANEL ASSEMBLY WIRING DIAGRAM

Related product manuals