EasyManua.ls Logo

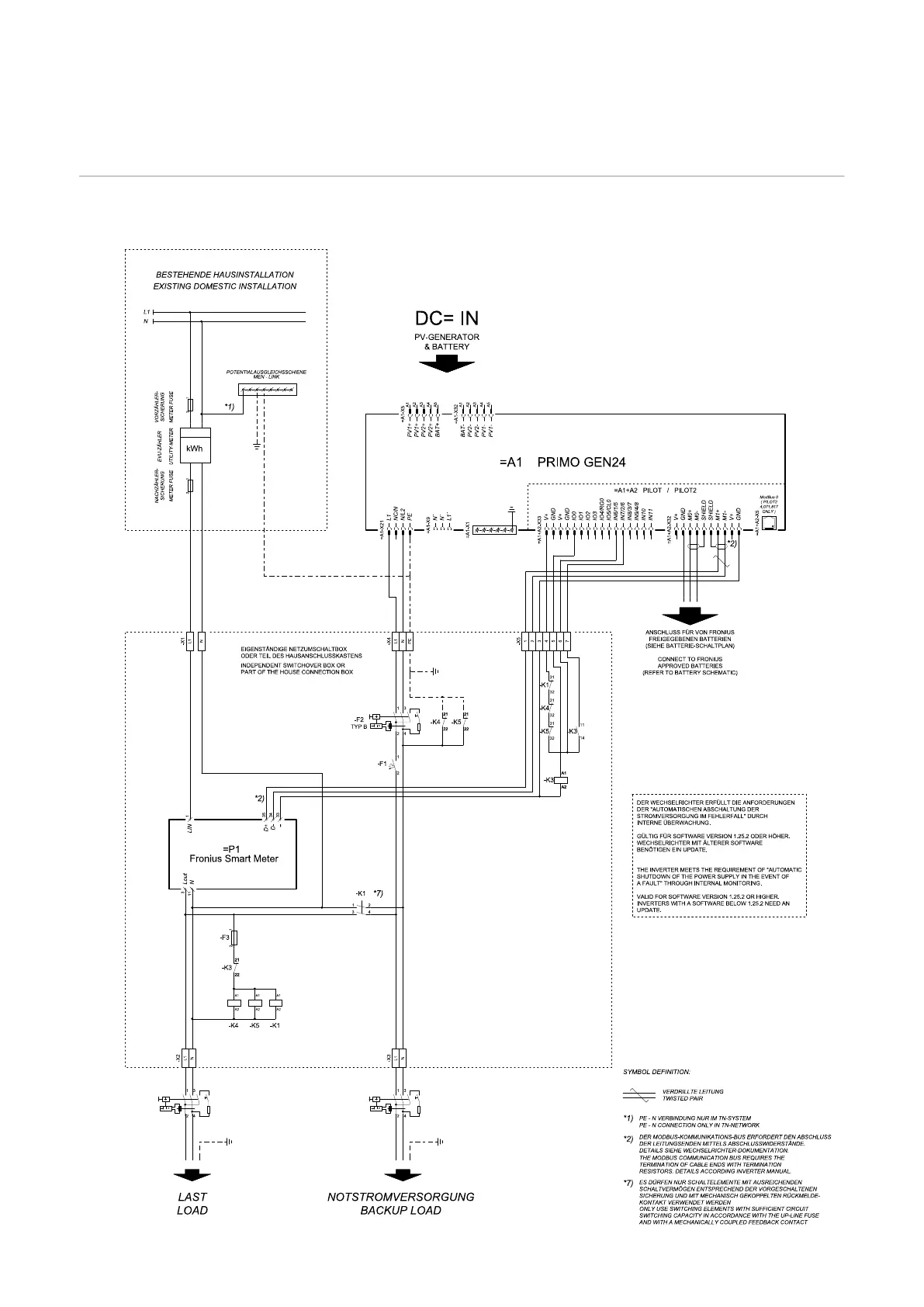
Fronius Primo GEN24 10.0 Plus - Automatic Switch to Backup Power 2-Pin Single Separation - E.g. France; Circuit Diagram

Fronius Primo GEN24 10.0 Plus
208 pages
To Next Page IconTo Next Page
To Next Page IconTo Next Page
To Previous Page IconTo Previous Page
To Previous Page IconTo Previous Page
Loading...
Automatic switch to backup power 2-pin single
separation - e.g. France
Circuit Diagram
194

Table of Contents

Related product manuals