EasyManua.ls Logo

Fuji Electric FRENIC-Lift LM2C Series - Connection Diagrams

Fuji Electric FRENIC-Lift LM2C Series
62 pages
To Next Page IconTo Next Page
To Next Page IconTo Next Page
To Previous Page IconTo Previous Page
To Previous Page IconTo Previous Page
Loading...
2-12
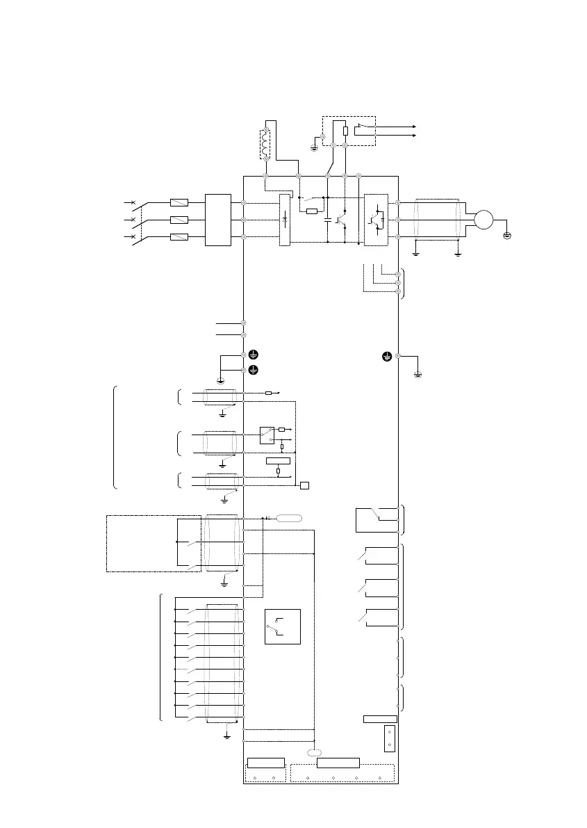
2.2.6 Connection diagrams
This section shows connection diagrams with the Enable input function used.
FRN0010LM2C-4to FRN0032LM2C-4
R
S
Motor
(FWD)
(REV)
(X1)
(X2)
(X3)
(X4)
(X5)
(X6)
(X7)
(X8)
(CM)
(12)
(11)
(C1)
U
V
W
M
<Y2>
<Y1>
<CMY>
(CM)
Ground
+DC24V
0V
Voltage input
for setting
-10V to 0 to +10V
DC REACTOR
DCR (*3)
T
(PLC)
(CAN-)(CAN+)
Auxiliary control
power input (*2)
P3
P(+) DB
EXTERNAL BRAKING
RESISTOR
G
P
1
2
DB
Relay output
G
Alarm output
(for any fault)
<30A>
<30B>
<30C>
<Y4C>
<Y4A>
Ground
(PLC) or (CM) (*7)
(THR)
Three-phase
Power supply(*4)
MCCB or
RCD/ELCB (*1)
(-)
(+)
N(-)
(-)
(+)
RS485 Port1
Keypad communication
RS485 (also Modbus RTU,
DCP3, PC Loader)
RJ45
(*5)
(*9)
(*11)
SINK
SOURCE
Voltage input or
Current input
for setting
-10V to 0 to +10V
4mA to 20mA
(11)
CAN port
Refer to
1.Standard specfications
<Y5A>
<Y5C>
Fuse
(*6)
Transistor output
(EN1)
(EN2)
Safety module
Compliant to
EN ISO13849-1 (*8)
RCD: Residual-current-operated
protective device
ELCB: Earth Leakage Circuit Breaker
MCCB: Molded Case Circuit Breaker
(PLC)
(CANG)
24VDC
Input
<FMA>
<11>
Analog output
P2
(DX+)(DX-)
RS485 port2
(*10)
24V-
24V+
RS485 port1
<Y3C>
<Y3A>
(PLC)
SW1
(CM)
(CM)
(V2)
SW4
(NTC)
0V
+DC10V
(-)
(+)
PTC/NTC
thermistor
UVW
Terminals for short circuit
(*11)
U0
V0
W0
(V2)
EMC
-Filter
(*12)
(for manufacturer)
Analog input
Digital input

Table of Contents

Related product manuals