EasyManua.ls Logo

GAL GALaxy eHydro - Page 101

GAL GALaxy eHydro
248 pages
Print Icon
To Next Page IconTo Next Page
To Next Page IconTo Next Page
To Previous Page IconTo Previous Page
To Previous Page IconTo Previous Page
Loading...
GALaxy eHydro Elevator Controller Section 5 LCD Interface
5-37
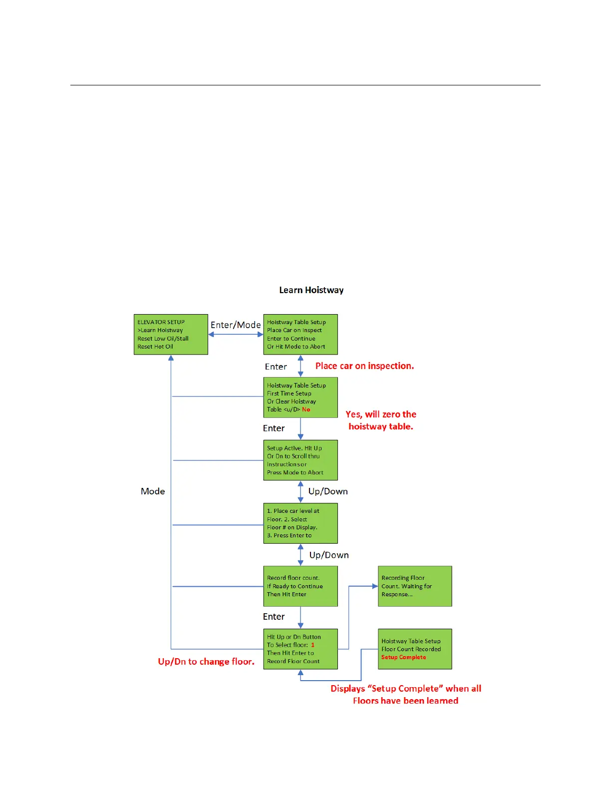
5.2.10.6 Learn Hoistway
The controller uses an absolute position tape to maintain the position of the elevator. There are two
mechanisms to learn the position count for each floor, one from the machine room using this menu and
the second from the car operating station with the COP setup jumper installed. During the initial
installation, the floor positions would typically be setup from the car station. See section 2 for the APS
Selector Floor Position Setup.
Once the floors have been learned but the terminal limits positions have to be modified, it is convenient
to follow the learn hoistway menu to relearn the top and bottom floors in order to record the new limit
positions. The mechanic can run the car to the top or bottom floor, set the UT or DT Limit count position
from the NTS Proc Adj Vars menu and then learn the floor. The new value for the normal terminal limit
is then setup in the NTS processor and the Main CPU. To set the opposite terminal limit, the mechanic
would run the car to the opposite terminal floor and then again relearn the floor. Note: The UT limits are
learned only when the top floor is learned and the DT limit when the bottom floor is learned.
Figure 5-36:

Table of Contents