EasyManua.ls Logo

GAL GALaxy eHydro - Page 82

GAL GALaxy eHydro
248 pages
Print Icon
To Next Page IconTo Next Page
To Next Page IconTo Next Page
To Previous Page IconTo Previous Page
To Previous Page IconTo Previous Page
Loading...
GALaxy eHydro Elevator Controller Section 5 LCD Interface
5-18
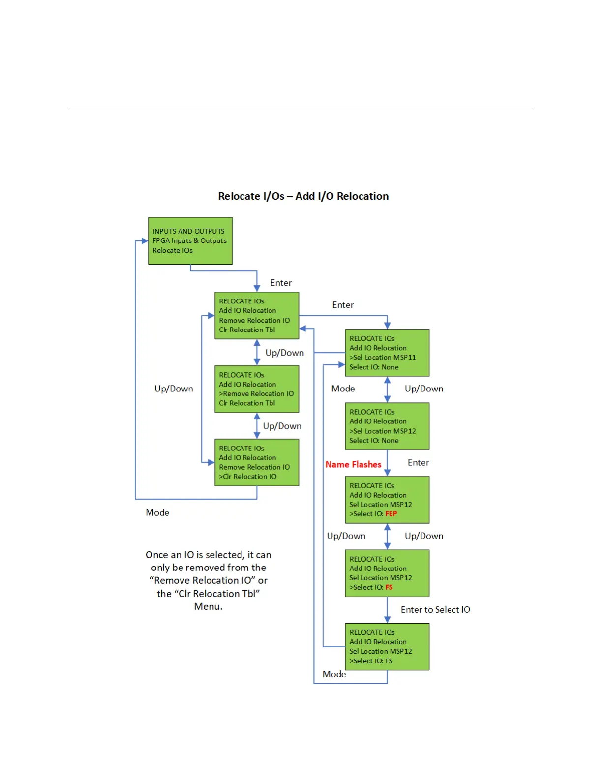
5.2.5.1 Relocate I/Os
The Relocation I/O menus allow the user to relocate up to three inputs and three outputs on each of the
Machine Room CAN bus, the Car Top CAN and the Group CAN bus. Details of relocating the I/Os are
described in the troubleshooting section of this manual.
Figure 5-15:

Table of Contents