EasyManua.ls Logo

GAL GALaxy eHydro - Page 83

GAL GALaxy eHydro
248 pages
Print Icon
To Next Page IconTo Next Page
To Next Page IconTo Next Page
To Previous Page IconTo Previous Page
To Previous Page IconTo Previous Page
Loading...
GALaxy eHydro Elevator Controller Section 5 LCD Interface
5-19
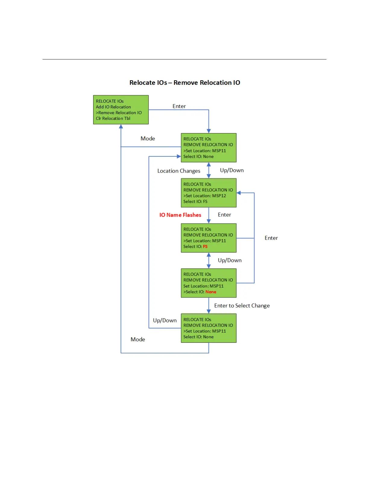
5.2.5.2 Remove Relocation I/O
Figure 5-16:

Table of Contents