EasyManua.ls Logo

GAL GALaxy eHydro - Page 98

GAL GALaxy eHydro
248 pages
Print Icon
To Next Page IconTo Next Page
To Next Page IconTo Next Page
To Previous Page IconTo Previous Page
To Previous Page IconTo Previous Page
Loading...
GALaxy eHydro Elevator Controller Section 5 LCD Interface
5-34
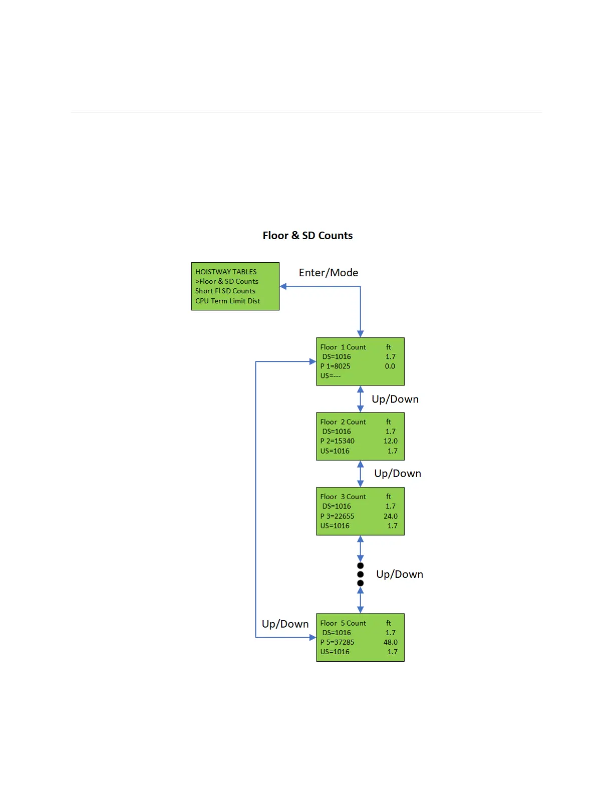
5.2.10.1 Floor & Slowdown Counts
This menu is useful for checking the position count and set the slowdown count values for each
floor. Use the UP and DOWN buttons to select the floor and then ENTER to edit values for that floor.
The initial values for the slowdown counts for each floor are calculated from the velocity of the car when
the learn hoistway procedure is completed. If the position count for a floor is zero, the hoistway has not
finished being learned or has not been retained in memory. The Short FL SD Counts menu table are
use only at the short floor locations.
Figure 5-32:

Table of Contents