EasyManua.ls Logo

GAL GALaxy eHydro - Page 99

GAL GALaxy eHydro
248 pages
Print Icon
To Next Page IconTo Next Page
To Next Page IconTo Next Page
To Previous Page IconTo Previous Page
To Previous Page IconTo Previous Page
Loading...
GALaxy eHydro Elevator Controller Section 5 LCD Interface
5-35
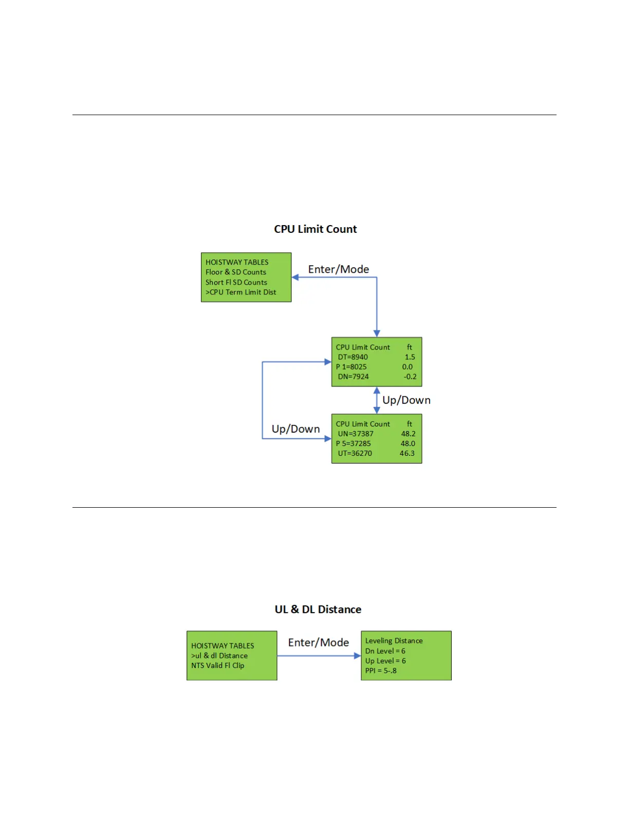
5.2.10.2 CPU Terminal Limit Distance
The CPU Terminal Limit Distance Counts show the Main CPU’s normal terminal limit slowdown values.
When the hoistway learn is completed, this table is updated according to the car velocity and will match
the slowdown value that are used by the NTS processor. This table cannot be edited from this menu.
To alter the slowdown values, change the slowdown values for the NTS processor and relearn the top
and bottom floors.
Figure 5-33:
5.2.10.3 UL & DL Distance Counts
When the “Stop On Pulse Counts” parameter is set to 1 and the car hits the dead level position of the
floor count, i.e. when both UL and DL are on, the controller will continue to run until the count for the UL
or DL Level counts is reached (UL if going up and DL if going down). This menu allows the UL and Dl
Level count to be modified.
Figure 5-34:

Table of Contents